EasyManua.ls Logo

Siemens M75 - RF Connector Repair; Repair Procedure and Cleaning

Siemens M75
15 pages
Print Icon
To Next Page IconTo Next Page
To Next Page IconTo Next Page
To Previous Page IconTo Previous Page
To Previous Page IconTo Previous Page
Loading...
Company Confidential s Com
Copyright 2005© Siemens AG
Page
11 of 15
TI_Repair_L2.5l_CX75_M75_R1.0.pdf Release 1.0
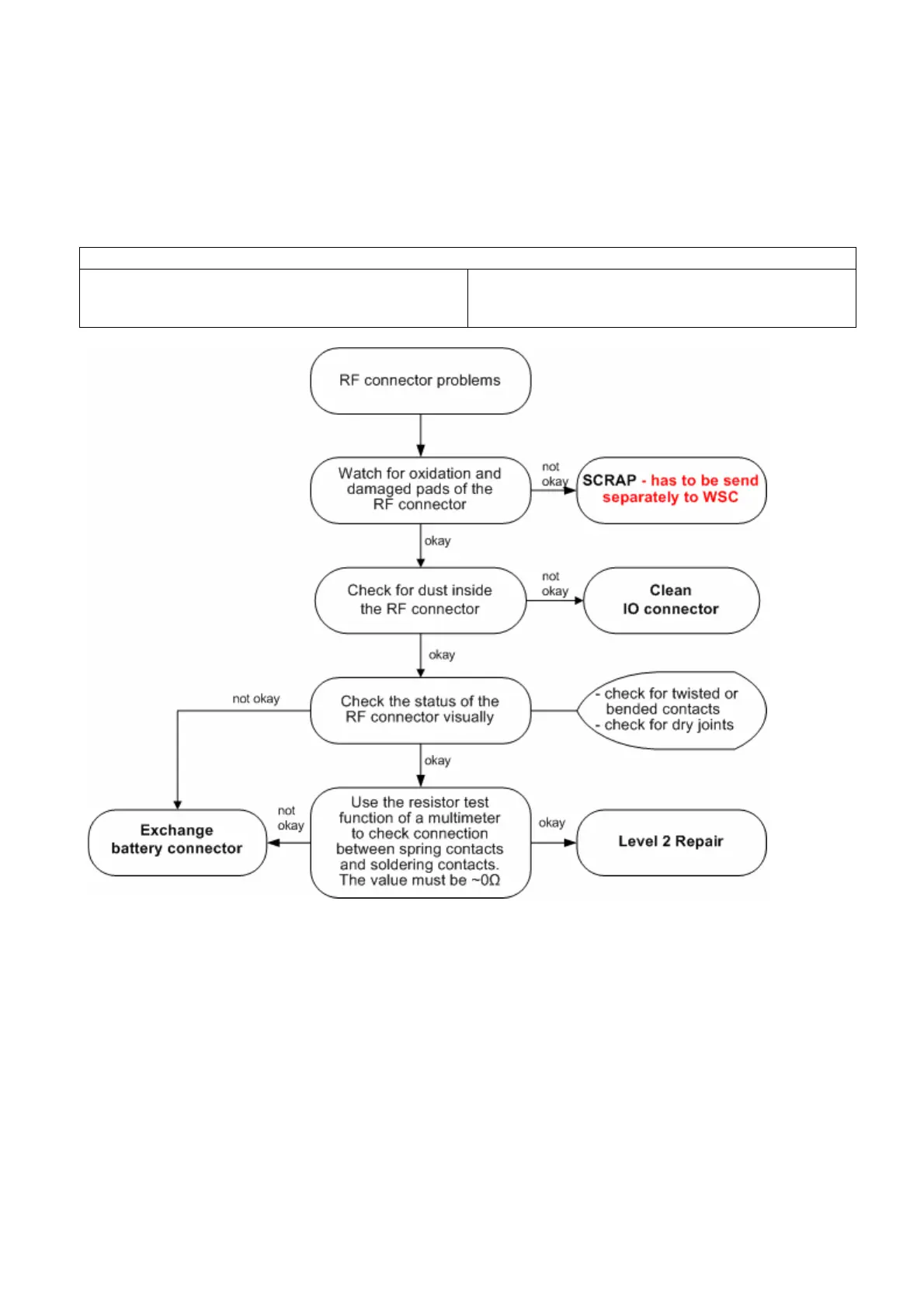
6 Connector RF
Fault Symptoms
Customer: GRT:
Network search Failure by TX/RX measurements
No location update possible No location update possible
Connector RF
Use hot air blower to remove defective component. Avoid excessive heat! Watch surrounding components!
Resolder new component afterwards.
E-commerce order number: L36334-Z93-C297
E-commerce order name: CONNECTOR ANTENNA 6mm
Soldering temperature: ~ 360°C TIP Temp.
IRIS Diagnose Code:
81100 Radio / No Contact / Int. Antenna 81200 Radio / No Contact / Ext. Antenna
82100 Radio / Low Receiving Signal / Int. Antenna 82200 Radio / Low Receiving Signal / Ext. Antenna
83100 Radio / Dropped Calls / Int. Antenna 83200 Radio / Dropped Calls / Ext. Antenna
84100 Radio / Call Setup / Int. Antenna 84200 Radio / Call Setup / Ext. Antenna

Other manuals for Siemens M75

Related product manuals