EasyManua.ls Logo

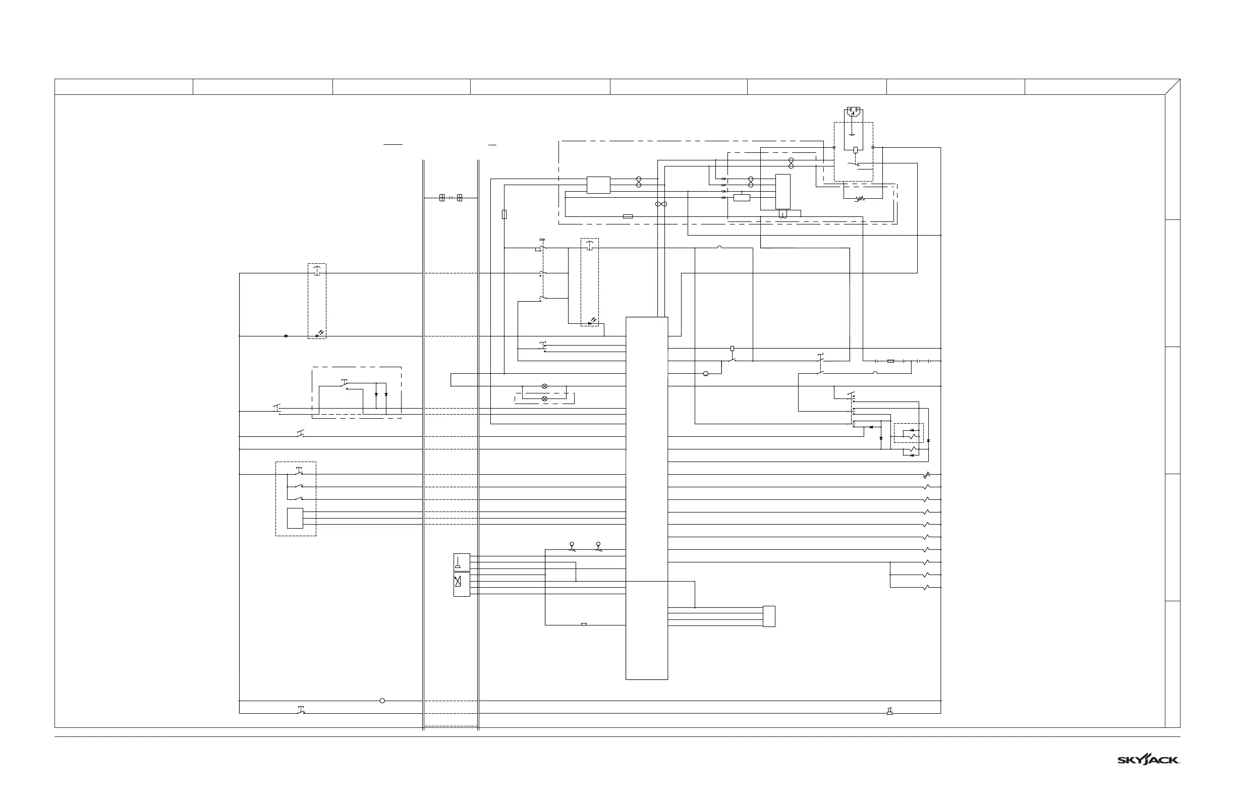
Skyjack SJ3220 - Electrical Schematic - All Option (CE)

Skyjack SJ3220
177 pages
Print Icon
To Next Page IconTo Next Page
To Next Page IconTo Next Page
To Previous Page IconTo Previous Page
To Previous Page IconTo Previous Page
Loading...
A B C D E F G H
V
Z
Y
X
W
85
SJ3220, SJ3226, SJ4720, SJ4726, SJ4732223198ABA
3.37 Electrical Schematic - All Option (CE)
M217927AE
B4
6V
BATT.
F1
300A
FUSE
C1
MOTOR
CONTACTOR
CB1
15A CIRCUIT
BREAKER
03A
05
08
07
BASE
CONTROL BOX
49
5V IN
JOYSTICK PCB
JOYSTICK (0-5v)
24
23
P4
SIG
0V IN
S27
TORQUE
SWITCH
18
49
HORN
H1
49
S3
LIFT/OFF/DRIVE
SWITCH
UP SOLENOID
3H-14
LEFT SOLENOID
4H-24A
4H-23A
RIGHT SOLENOID
4H-15
4H-16
FORWARD SOLENOID
REVERSE SOLENOID
3H-17
BRAKE SOLENOID
B-
B+
B3
6V
BATT.
B2
6V
BATT.
B1
6V
BATT.
P1-1
P1-3
P1-2
P1-8
P5-6
P5-8
P5-4
P5-2
P5-3
P5-5
P5-1
P3-3
DRIVE
LIFT
UP
DN
P3-5
P4-4
P4-5
P3-1
P3-12
P3-8
P3-9
P3-7
P3-6
P3
P1
P5
P6
P7
14A
13A
10
10
19
03A 00
60
P8
RED - PIN 5
RED/WHITE - PIN 16
BLUE - PIN 2
ORANGE - PIN 3
BLACK - PIN 4
BLACK/WHITE - PIN 15
BLUE/BLACK - PIN 14
WHITE/BLACK - PIN 10
ORANGE/BLACK - PIN 12
GREEN - PIN 8
BLUE/WHITE - PIN 6
GREEN/WHITE - PIN 7
08
V
00
00
WHITE - PIN 1
12
09
08A
00B
59
08B
P3-2
08C
P5-12
08
08
2H-18A
P5-9
3H-18A-1
3H-18A-2
RED/BLACK - PIN 11
CB2
10A CIRCUIT
BREAKER
9898A
P4-1
60
18
08A
23
24
00B
59
08B
08
12
09
03B
00
Tx
902
Rx
P6-1
B+
P6-2
P6-3
P6-4
00
D08-1
+ - + - + - + -
HOLDNG SOLENOID
UPPER CYL.
HOLDING SOLENOID
LOWER CYL.
S4
EMERGENCY STOP
S7-6
ENABLE
S7-2
RIGHT
S7-3
LEFT
BCI
BATTERY CHARGE
INDICATOR
S2
LIFT/LOWER
00
00
60
18
08A
08
24
23
00B
59
08B
12
09
10
TORQUE MODE
DIFFERENTIAL SOLENOID
TORQUE MODE
SPEED SOLENOID A
TORQUE MODE
SPEED SOLENOID B
BATTERY PACK
14
15
16
17
23A
24A
18A 18A
08
08
08
08
08
S8
HORN
SWITCH
DISPLAY MODULE
GREEN/BLACK - PIN 13
CM1
SKYCODED
CONTROLLER
S1 MAIN
DISCONNECT
98B
PUMP MOTOR
05
00D
98B
S51
EMERGENCY
LOWERING
2H-13-2
2H-13-1
13
00C
00D
13
13
13B
13B
00
05
00
D13-1
D13-2
P2-8
D00C
05A
S10
IDLE/PLTF/BASE
KEY SWITCH
(IN IDLE POSITION)
07 05A
05A
08C
PL-1
OVERLOAD
LIGHT
P2-7
P2-4
P2-2
P4-7
AT1
ANGLE
TRANSDUCER
PT1
PRESSURE
TRANSDUCER
B+
GND
SIG
71
POTHOLE PROTECTION
LIMIT SWITCHES N.C.H.O.
910
60A
28
910
910
902
LS1 LS2
ALL MOTION, TILT &
OVERLOAD BEEPER
910
902
BP-29
29
910
P1-9
05A
PL-2
OVERLOAD
LIGHT
FL-22
FLASHING
LIGHT
2208C 22
P2-9
10
08C
NO
07
NCHO
NCHO
SUPPR.
SUPPR.
CRD3CRD1 CRD2
2208C
2H-13C
P5-11
13C
PROPORTIONAL LOWERING
P4-10
37
00
M
+
-
M
M-
19
P1-4
19D
00
HORN
09B
S5
SGLE
OPTION
09
WITHOUT SGLE OPTION
D09A-2
09A
12
D09A-1
DCM1
902
72
P1-6
P1-5
CANH
CANL
B+
GND
SIG
SIG P2-5
28A
CANH
CANL
B+
A
B
C
D (9V IN)
CS
CANH
CANL
B+
VREG
00
05B
2
3
4
TU
05B
9
00
19D
7
8
CANL
CANH
ELEVATE TELEMATICS OPTION
F2
1A FUSE
05B
00
24V DELTA-Q CHARGER
AC
LINE VOLTAGE
B-
RT1
TEMP. SENSOR
B+
C4
C5
C1
C2
C3
B+
B-
BC
G
(PE)
L N
BMS OPTION
37
CHARGER
ELEVATE TELEMATICS
-t°
08D
F3
1A FUSE
08D
08C
40
38
34
33
32
31
30
29
28
27
26
24
23
22
21
20
19
18
17
16
15
13
11
10
12
42
41
14
35
25
36
37
39
43
44
45
46
09
08
06
05
04
03
02
01
07

Table of Contents

Related product manuals