EasyManua.ls Logo

Solaris FLARE - Menu Map - Flare

Solaris FLARE
30 pages
Print Icon
To Next Page IconTo Next Page
To Next Page IconTo Next Page
To Previous Page IconTo Previous Page
To Previous Page IconTo Previous Page
Loading...
Solaris Flare / Flare Jr. user manual version 9.1 111215
9
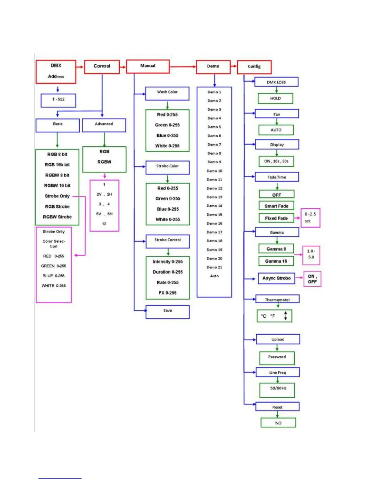
MENU MAP - FLARE

Other manuals for Solaris FLARE