EasyManua.ls Logo

SOMFY ILT - Integration to BMS: Concept 25; IRS 300

SOMFY ILT
15 pages
Print Icon
To Previous Page IconTo Previous Page
To Previous Page IconTo Previous Page
Loading...
Motorisation of Window Coverings
using Somfy Motors
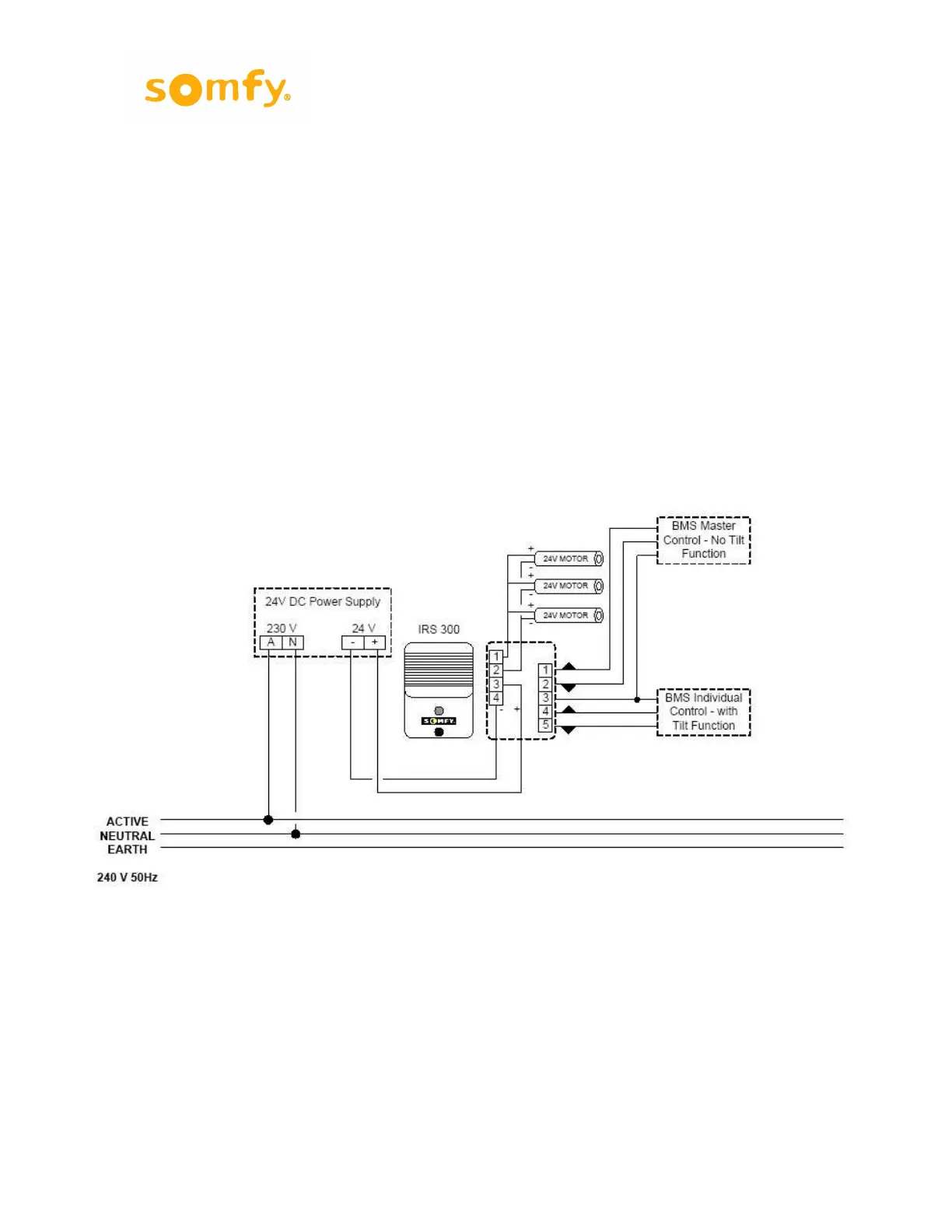
Integration to BMS using Concept 25
IRS 300
Supply voltage 24V DC
Dry contact impulse switching (impulse contact closure of 5 seconds
minimum)
Contact between common and up or common and down to activate motor
Simultaneous contact between a common up and down to create a stop
Dimensions: 76 (h) x 50 (w) x 32 (d)
.

Related product manuals