EasyManua.ls Logo

Sony HCD-FX100W - Page 18

Sony HCD-FX100W
212 pages
Print Icon
To Next Page IconTo Next Page
To Next Page IconTo Next Page
To Previous Page IconTo Previous Page
To Previous Page IconTo Previous Page
Loading...
1010
TA-WR2
TA-WR2
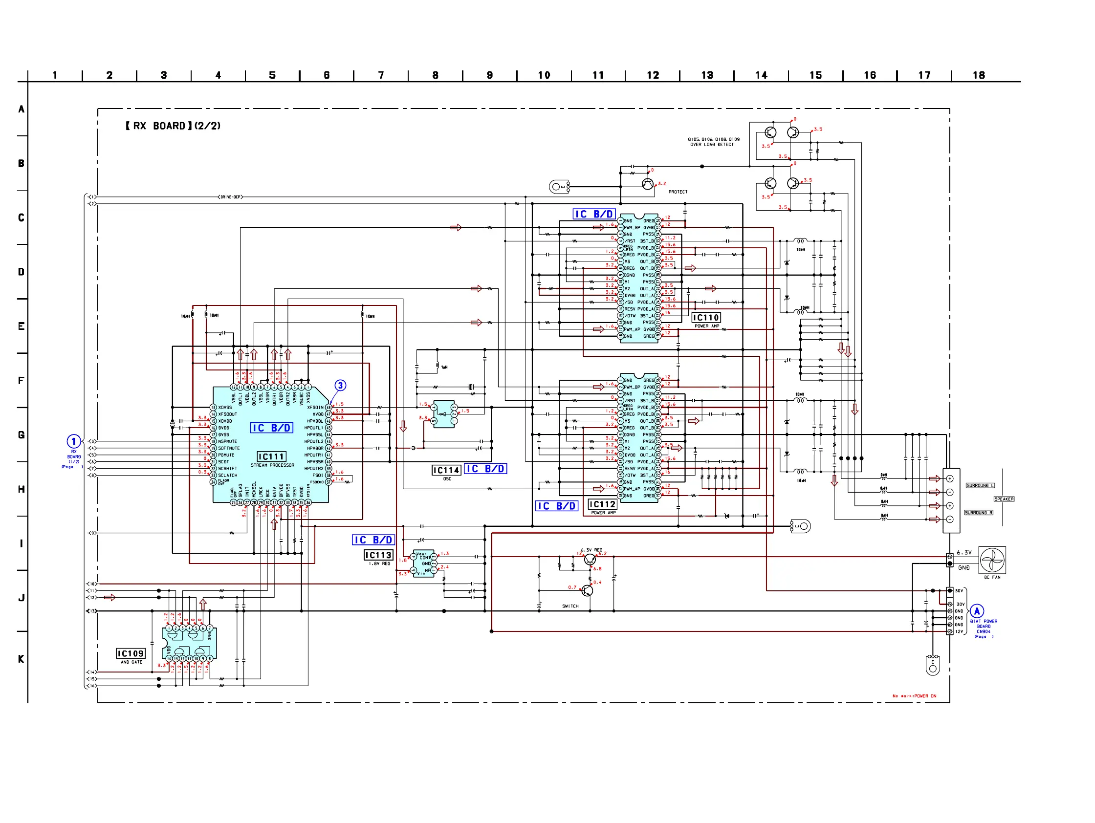
2-6. SCHEMATIC DIAGRAM — RX BOARD (2/2) —
7
9
R153
R156
R157
R158
R159
R166
R179
R184
R187
R188
R197
R199
C179
C220
C228
C229
L122
FB108
R168
R174
R176
R190
R192
R193
C166
R172
R160
R163
R162
R161
TP18
TP19
TP20
TP21
TP22
TP23
TP24
TP26
R201
R167
R186
R180
R185
R198
R203
R222
L112
L115
L118
L121
L110
L111
L116
R218
R217
R216
R219
R224
R225
IC113
EB101
CN104
EB104
EB105
Q106
Q105
Q108
Q109
IC114
C265
IC109
Q117
IC111
C167
C171
C174
C175C172
C198
C195
C204
C205
C233
C219
X103
C260R267
R270
R271
R269
R175
R181
R173
R263
R183
R212
C243
C188
R178
R213
C186
C170
C200
C181C180
C177
R164
C191C190
C197
R220
C199
C201
R214
C244
C215
R215
C211
R196
C238
C208 R189
C207
R208
R209
R210
R211
R204
R205
R206
R207
C203
D115
C235
C222
C231
C221
C184
C185
C182
R169
C183
C209
C210
R191
R195
C224
C218
C217
C216
C212
C213
C256 C259
C258
C257
L126
L125
L124
L123
CN102
C223
C227
C232
C214
SL301
R194
C206
C230
C237
C187
C196
C178
C202
C234
C226
C225
C236
T100
R154C165
C169
R155
D104
Q107
D105
D106
D107
C192
C193
C194
R177
C189
C173
C176
Q113
R200
IC112
IC110
0
0
0
0
47
16V
100 10V
100 16V
10p
0
0
100k
100k
100k
100k
100k
100k
0UH
0
0
0
0
0
0
2.2
100
100
100
100
100
100
3.3
1/4W
0
3.3
1/4W
0
3.3
1/4W
0
100
10k
10k
10k
10k
10k
10k
IC TK11118CSCL-G
EARTH PLATE
2P
EARTH PLATE
EARTH PLATE
2SA1235TP-1EF
2SA1235TP-1EF
2SA1235TP-1EF
2SA1235TP-1EF
SN74AHC1GU04DCKR
100
16V
SN74LVC08APWR
2SC3243TP-E
CXD9843AR
0.1
100p
100p
100p
100p
0.1
0.1
0.1
0.1
0.01
0.001
49.152MHz
1
50V
1.2k
1.5k
220k
2.2k
560
560
560
4.7k
560
22k
0.1
0.01
100
22k
0.1
1
1
0.220.22
0.033
0
0.220.22
0.033
100
2200
35V
1
22k
0.1
0.01
22k
0.1
100
1
0.22 3.3
1/4W
0.22
10k
10k
10k
10k
10k
10k
10k
10k
0.033
MA8027-H-TX
2200
35V
0.22
0.033
0.22
1
0.047
0.0022
2.7
0.0022
0.0022
0.0022
2.7
2.7
0.0022
0.0022
0.047
1
1
0.047
0.01
0.01
0.01
0.01
6P
0.01
0.1
0.01
100
16V
22
0.1
22 25V
5p
0.1
0.1
47 16V
47 16V
0.01
0.1
100
16V
0.1
TERMINAL BOARD
100k2.2
2.2
100k
P6SMB39AT3
2SC2412K
-T-146-OR
P6SMB39AT3
P6SMB39AT3
P6SMB39AT3
1
0.047
0.0022
2.7
0.0022
0.1
0.1
2SC2412K
-T-146-OR
1M
CXD9775M
CXD9775M
See page 13,14 for IC Block Diagrams. See page 4 for Waveform.

Table of Contents

Related product manuals