EasyManua.ls Logo

Sony HCD-GTR33 - Page 42

Sony HCD-GTR33
73 pages
Print Icon
To Next Page IconTo Next Page
To Next Page IconTo Next Page
To Previous Page IconTo Previous Page
To Previous Page IconTo Previous Page
Loading...
HCD-GTR33/GTR55/GTR77
42
INDR
6 INPUT
SELECTOR
(R-CH)
INER
INFR
GAMER
INGAINOUTR
RECAR
INCR
INBR
INAR
DPLR/SURR
DPLL/SURL
TRER
TONE
R
(TRE,
MID,
BASS)
MID1R
MID2R
BASS1R
BASS2R
VOCAL CUT
REFERENCE
SURROUND OR DPL IN
RECBR
+
+
+
+
SA1
SA2
+
TONEOUTR
BB1R
DATA
CLK
AGCC
OUTR
AGCOUTR
SWOUT
BB2R
VOLINR
ELECTRICAL
VOLUME
MCU
INTERFACE
AUTO
GAIN
CONTROL
+
INDL
6 INPUT
SELECTOR
(L-CH)
INEL
INFL
GAMEL
INGAINOUTL
RECAL
INAL
INBL
INCL
MIC
VC
TREL
TONE
L
(TRE,
MID,
BASS)
MID1L
MID2L
BASS1
BASS2
RECBL
+
+
+
TONEOUTL
BB1L
OUTL
AGCOUTL
BB2L
VOLINL
ELECTRICAL
VOLUME
REFIN
REFOUT
VCC
GND
1
2
3
4
5
6
10
11
12
13
14
7
8
9
15 17 21 22 2419 20 231816 282625 27
42
41
40
39
38
37
35
34
33
32
31
36
30
29
54
55
52
5356
43
4445464748495051
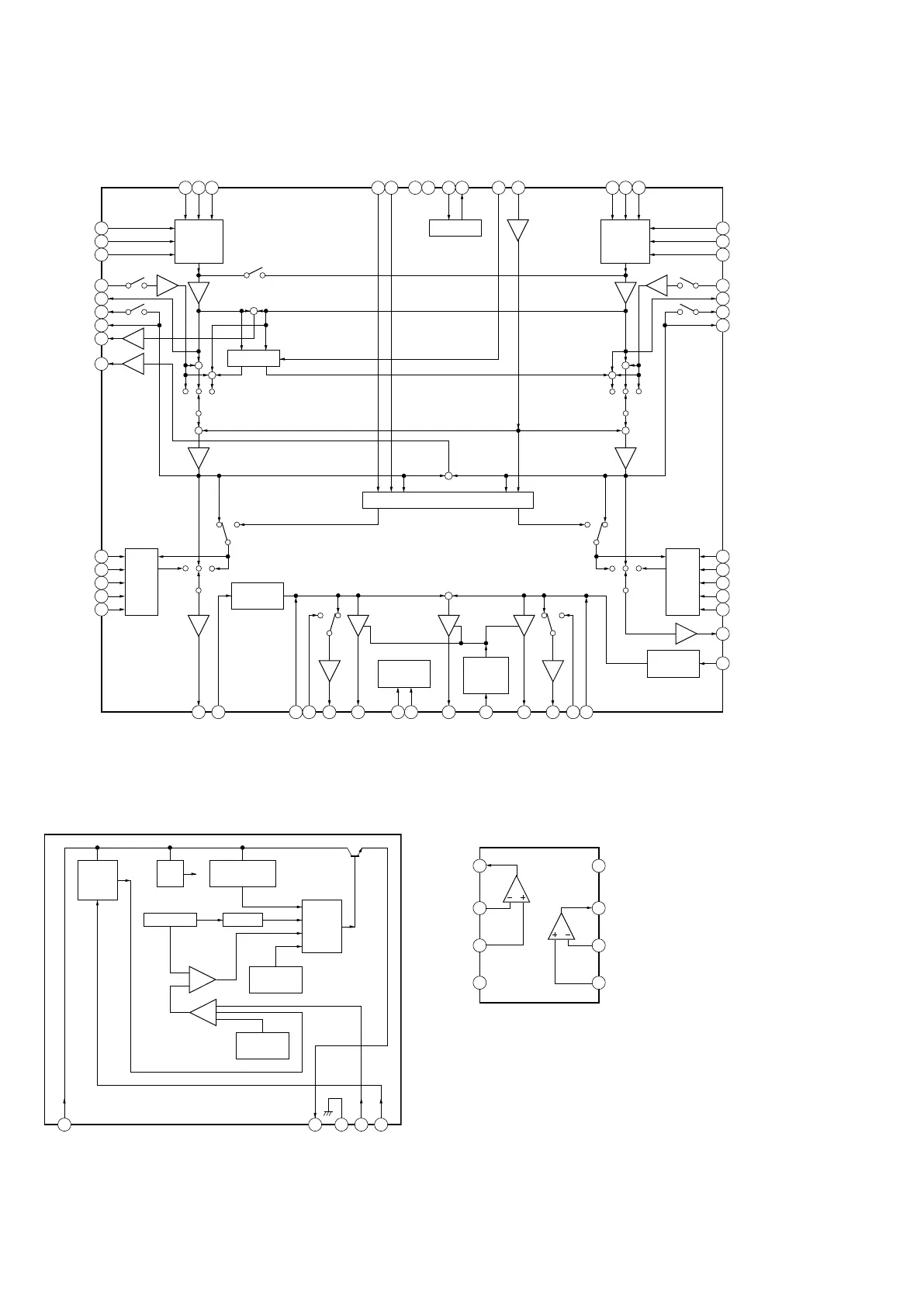
IC252, IC253 NJM4558V-TE2 (MAIN Board (2/3))
IC700 NJM4558V-TE2 (MIC Board)
IC677 SI-8008TM-TLS (MAIN Board (3/3))
1
2
A OUT
A –IN
A +IN
V–
3
4
8
7
V+
B OUT
B –IN
B +IN
6
5
1 2 54
LATCH
&
DRIVER
ERROR AMP
COMPARATOR
OSCILLATOR RESET
OVERCURRENT
PROTECTION
THERMAL
PROTECTION
REFERENCE
VOLTAGE
3
ON/OFF
SOFT
START
PREG
+
+
+
IN
SW
SS
ADJ
GND
IC407 R2A15216FP (MAIN Board (2/3))

Table of Contents

Related product manuals