EasyManua.ls Logo

Sony HCD-RX88 - Page 26

Sony HCD-RX88
101 pages
Print Icon
To Next Page IconTo Next Page
To Next Page IconTo Next Page
To Previous Page IconTo Previous Page
To Previous Page IconTo Previous Page
Loading...
– 31 –
– 32 –
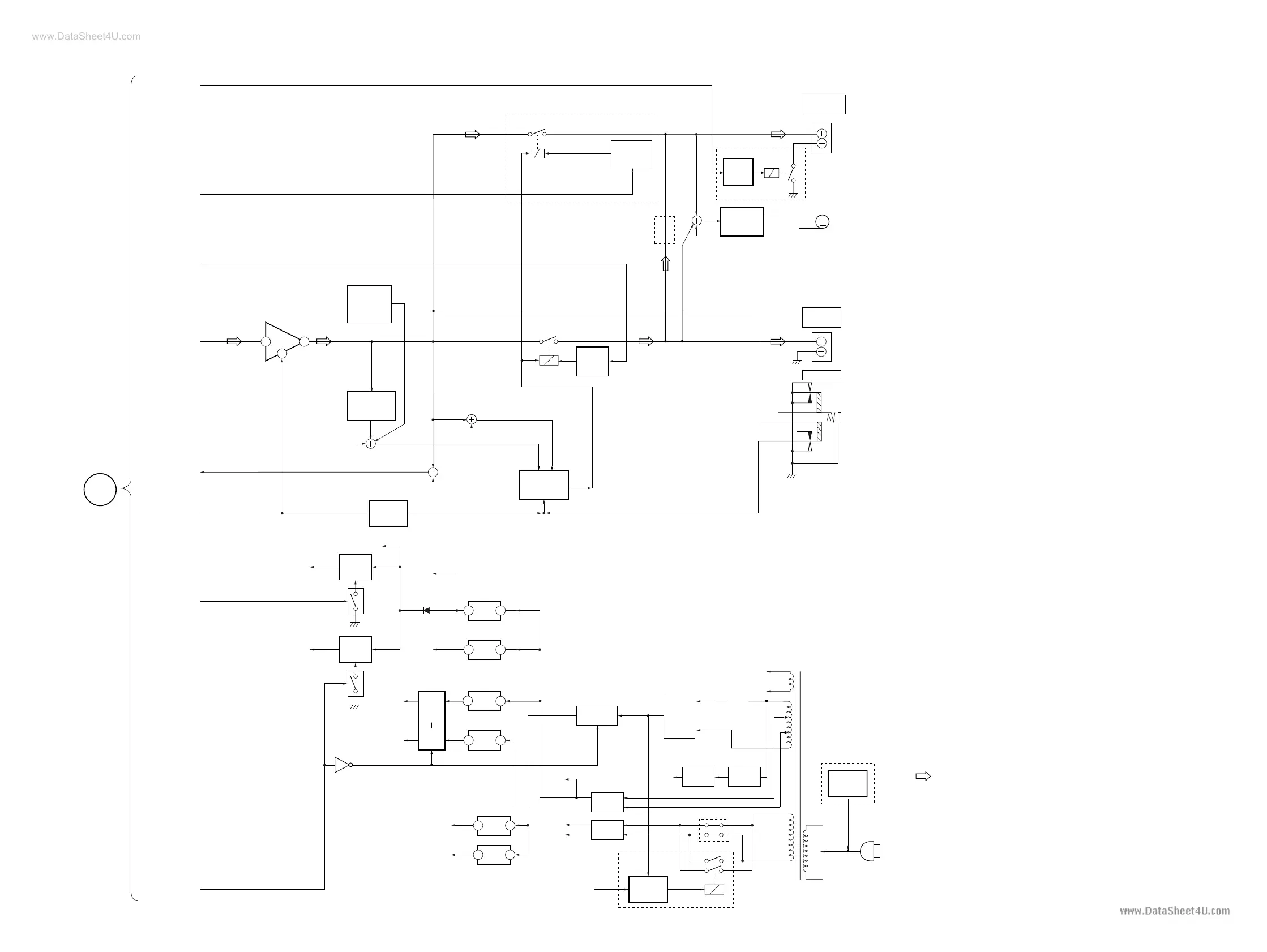
– POWER SECTION –
HCD-GRX8/R800/RX88/RX99
• R CH : Same as L ch
• SIGNAL PATH
: FM
• Abbreviation
E2
E3
EA3
SP
MY
HK
TW
AR
: Without SW tuner E model.
: Without SW tuner E model.
: Saudi Arabia model.
: Singapore model.
: Malaysia model.
: Hong Kong model.
: Taiwan model.
:Argentine model.
Rch
Rch
PROTECT
CONTROL
Q306,307
RY401
RY402
THERMAL
DET
Q321,322
THP321
OVER LOAD
DET
Q201
Rch
POWER AMP
IC201
FRONT
PL RELAY
R RELAY
F RELAY
DBFB
STK MUTE
D5V
SWITCHED
Q932
D932
+5.6V
M+7V
A+7V
A–7V
+5.6V REG
IC931
+7V REG
IC941
+10V REG
IC911
+10V
+7V
ST+10V
+10V REG
IC921
Q934
VFDP
GRX8:E2,E3,SP,MY,HK,TW,EA3
/R800:AR
UNREG
–12V
POWER B+
POWER B–
RY101
AC
IN
AU/D5V SW
CD POWER
8
3 12
FRONT
FRONT
SPEAKER
TM401
PHONES
J755
Rch
FRONT
SURROUND
SPEAKER
TM402
RELAY
DRIVE
Q403,407
RELAY
DRIVE
Q408
Rch
FAN MOTOR
DRIVER
Q961, 962
M
UNREG
–12V
M901
FAN
MOTOR
3 1
3 1
+7V REG
IC901
–7V REG
IC902
3
1
3
2
3 1
3 1
RELAY
DRIVE
Q401,402
MUTE
SWITCH
Q304,305
POWER ON/OFF
CD REG
Q931
+5V REG
Q933
RELAY
DRIVER
Q101
VF REG
Q111
RECT
D111,112
VOLTAGE
SELECTOR
S501
RECT
D102
RECT
D101
VF
VF
T501
POWER
TRANSFORMER
MAIN
SECTION
D
09
(Page 30)
RECT
D103,
D104
+12V REG
Q911-913
SWITCH
Q901
Q905
GRX/R800/RX99
RX88
GRX8/R800/RX99
CD+5V
Q937
RX88/RX99
GRX8/R800
RY404
www.DataSheet4U.com

Table of Contents

Related product manuals