EasyManua.ls Logo

Sony HCD-VM330AV - Schematic Diagram - AUDIO;VIDEO Section (3;3)

Sony HCD-VM330AV
88 pages
Print Icon
To Next Page IconTo Next Page
To Next Page IconTo Next Page
To Previous Page IconTo Previous Page
To Previous Page IconTo Previous Page
Loading...
HCD-VM330AV
3333
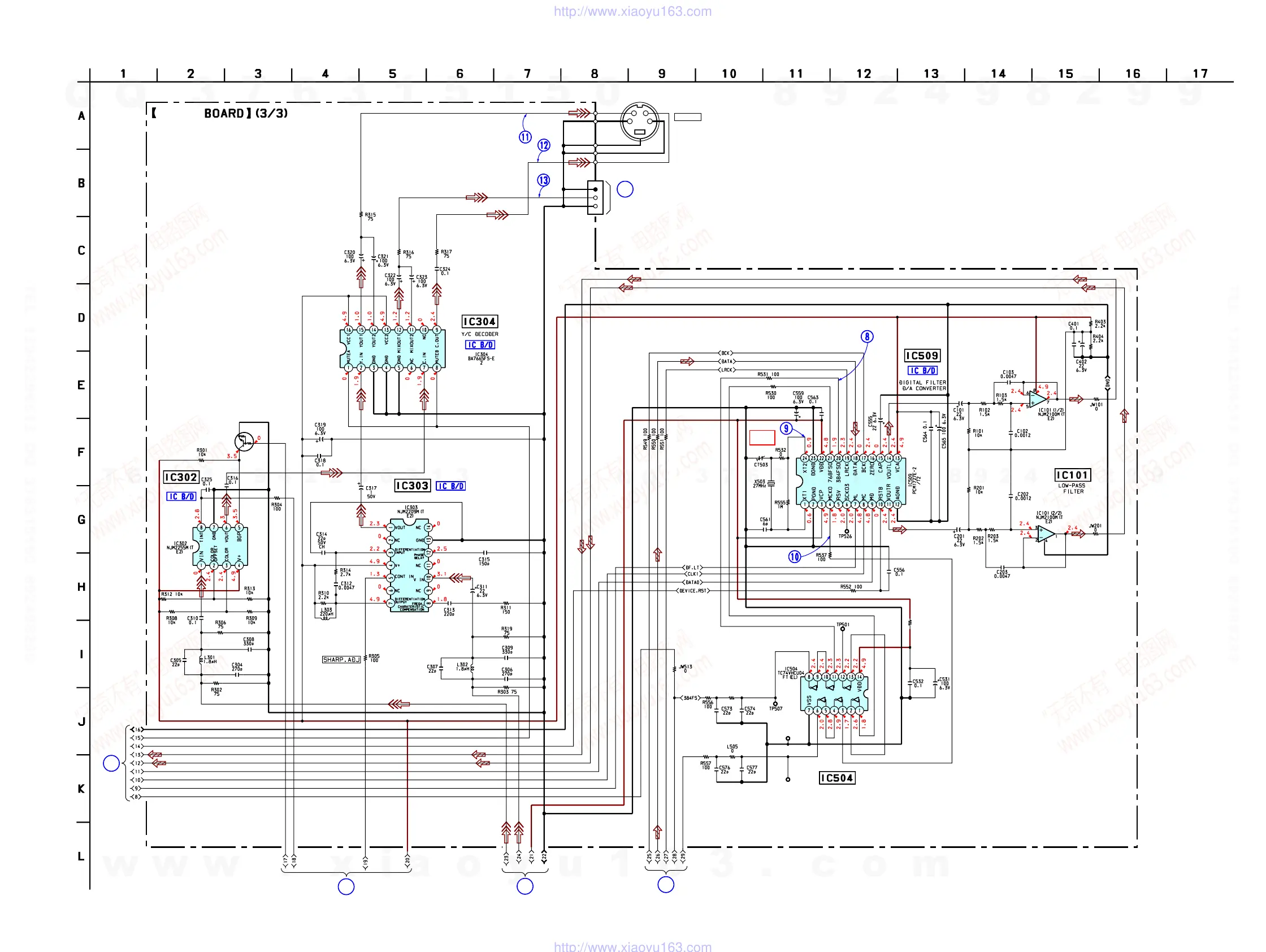
7-13. SCHEMATIC DIAGRAM AUDIO/VIDEO Section (3/3) –• See page 43 for Waveforms. See page 52 for IC Block Diagrams.
VIDEO
FREQUENCY
CT503
5
VIDEO BOARD
(2/3)
4
VIDEO BOARD
(2/3)
3
VIDEO BOARD
(1/3)
2
VIDEO
BOARD
(1/3)
C AMP
Y AMP
VIDEO
Q301
DTC114EK
INVERTER
L504
0
TP (27MHz)
TP (GND)
OSC
BUFFER
4 3
2 1
CN301
3P
Y
C
S-VIDEO OUT
J301
JW501
0
R
MAIN
BOARD (2/4)
CN316
(Page
31)
(Page 31)
(Page 32)
(Page 32)
(Page 39)
w
w
w
.
x
i
a
o
y
u
1
6
3
.
c
o
m
Q
Q
3
7
6
3
1
5
1
5
0
9
9
2
8
9
4
2
9
8
T
E
L
1
3
9
4
2
2
9
6
5
1
3
9
9
2
8
9
4
2
9
8
0
5
1
5
1
3
6
7
3
Q
Q
TEL 13942296513 QQ 376315150 892498299
TEL 13942296513 QQ 376315150 892498299
http://www.xiaoyu163.com
http://www.xiaoyu163.com

Table of Contents

Related product manuals