EasyManua.ls Logo

Sony ICD-ST25 - MAIN Section -1

Sony ICD-ST25
42 pages
Print Icon
To Next Page IconTo Next Page
To Next Page IconTo Next Page
To Previous Page IconTo Previous Page
To Previous Page IconTo Previous Page
Loading...
1313
ICD-ST25
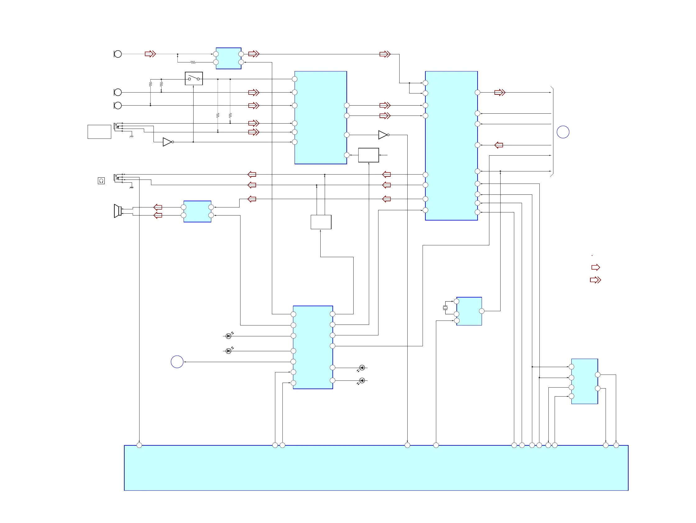
4-1. BLOCK DIAGRAMS – MAIN SECTION -1 –
Signal path
: REC
: PB
10112116
46
6
13
17
16
7
25
26
14
15
9
8
7
5
4
3
2
6
7
15
11
2
3
9
13
8
6
4
12
5
IC7001
SI/PO DRIVER
DATA
CLK
HPMUTE
XSTMIC
XADAPDN
MONOMIC
SPAMP
XREDLED
XDSPRST
XLIGHT1
XBATTEN
XGRLED
XBATTEN
D902
RED(REC)
GREEN(PB)
1
4
IC6003
CLOCK GEN
IC7003 (1/3)
CPU
XCONT
FOUT
Q3003
MUTE
Q5008
B+ SWITCH
J3002
Q3002
Q3004
IC3002
MIC AMP
(SPEAKER)
PLUG IN POWER
3
9
7
8
10
IC7004
REAL TIME CLOCK
CLK
DI
DO
CE
XIRQ
5
FOUT
14
XLIGHT2
IC3001
MIC AMP
INTINL
24
INTINR
29
EXTINR
2
EXTINL
1
CTL1
AVDD
Q3001
26
MICVCC
OUTL
OUTR
VCC
INT/EXT
IC3004
ADC, DAC, HEADPHONE AMP
AINR2
AINL2
HPR
HPL
17
MOUT
1
PDN
28
27
AINL1
AINR1
STDO
STDO
BICK
LRCK
SDTI
CDTI
CCLK
CSN
18
MIN
MCLK
BCLK
LRCK
SO
XRST
MCLK
HPJACK
SPICLK
115
SPIDATA
45
XMICJACK
DSPSYSCLK
RTCCS
111
XRTCINTR
98
AUSIN
13
X0A32K
99
AUSOT
100
AUSCK
102
XADACS
18
BEEP
SP3001
B
A
(OPR)
(REC/PB)
D7002
D7003
(LCD PANEL LIGHT)
MIC1
IN+
REG
OUT
STBY
(ZOOM)
MIC2
(L-CH)
MIC3
(R-CH)
4
2
6
3
IC3003
POWER AMP
VO1
VO2
-IN
XSHUT-
DOWN
5
8
4
1
J3001
m
5
3
XT
XXT
X6001
11.2896MHz

Other manuals for Sony ICD-ST25

Related product manuals