EasyManua.ls Logo

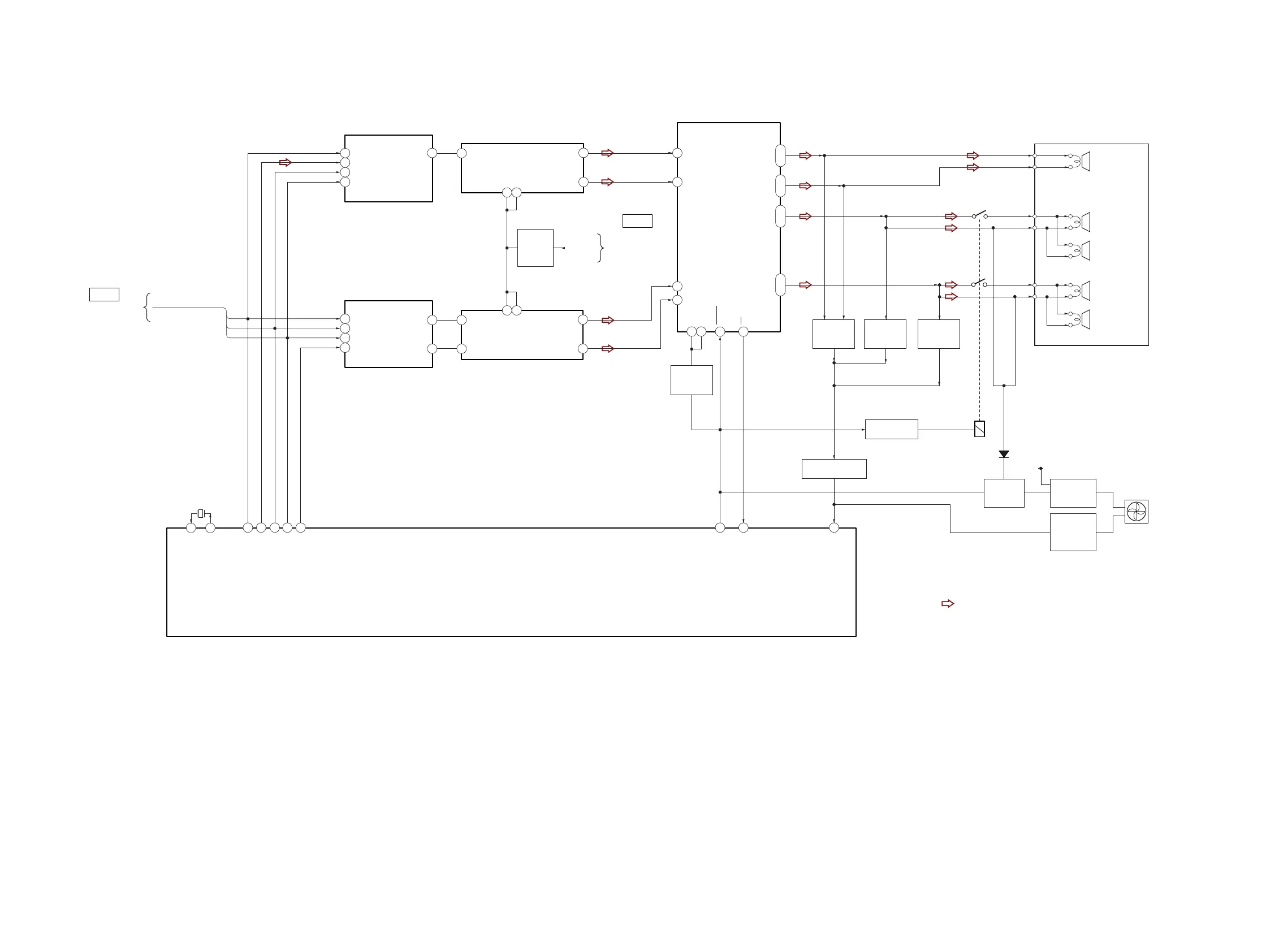
Sony MHC-V4D - AMP Section Block Diagram

Sony MHC-V4D
100 pages
Print Icon
To Next Page IconTo Next Page
To Next Page IconTo Next Page
To Previous Page IconTo Previous Page
To Previous Page IconTo Previous Page
Loading...
MHC-V3/V4D
MHC-V3/V4D
4141
• Signal path
: TUNER
>003B
MAIN SECTION
(Page 40)
POWER AMP
IC1001
4
5
INPUT_A
INPUT_B
SYSTEM CONTROLLER
IC101 (2/4)
11
INPUT_D
10
INPUT_C
SSI0_DO
32
SSI0_BCKO
29
AUDIO_CLK_OUT
14
SSI0_LRCKO
30
SSI1_DO
54
/AMP-SD
131
SD
M1
M2
15
STEREO D/A CONVERTER
IC611
2
1
DATA
BCK
B_-INPUT
B_-INPUT
A_-INPUT
16
SCK
3
LRCK
OUT_A
52, 53
OUT_B
44, 45
OUT_C
36, 37
OUT_D
28, 29
OVERLOAD
DETECT
Q1003, Q1004
OVERLOAD
DETECT
Q1016, Q1017
OVERLOAD
DETECT
Q1014, Q1015
DC DETECT SWITCH
Q1006
SP5
(WOOFER)
7
OP AMP
IC612
1
3
6
7
OP AMP
IC615
VOUTL
A_OUTPUT
B_OUTPUT
A_OUTPUT
B_OUTPUT
A_+INPUT
B_+INPUT
B_+INPUT
A_+INPUT
STEREO D/A CONVERTER
IC614
16
1
SCK
BCK
BCK
3
LRCK
LRCK
ARAGON-MCK
BCK
LRCK
ARAGON-MCK
BCK, ARAGON-MCK, LRCK
2
DATA
7
8
VOUTL
AVDD+12V
VOUTR
/DC-DET
132
SP2
(WOOFER (R-CH))
SP4
(TWEETER (R-CH))
SPB1
SPK BOX ASSY
SW+
R+
SW-
SP1
(WOOFER (L-CH))
SP3
(TWEETER (L-CH))
L+
/AMP-RESET
120
RESET
2
OP AMP
VOLTAGE
CONTROL
Q601
1
35
5
20 21
6
72
D1008
FAN RESET
SWITCH
Q1012
FAN MOTOR
DRIVER
Q1010
FAN
PROTECTION
(LOCK)
Q1011
13V
CN1004
M1 (FAN)
X103
12.288MHz
AUDIO-X2
AUDIO-X1
9291
>004B
PANEL /
POWER SUPPLY
SECTION
(Page 42)
RY001
RELAY DRIVER
Q1020
AMP RESET
SWITCH
Q1018, Q1019
6-3. BLOCK DIAGRAM - AMP Section -
Ver. 1.2

Table of Contents

Other manuals for Sony MHC-V4D

Related product manuals