EasyManua.ls Logo

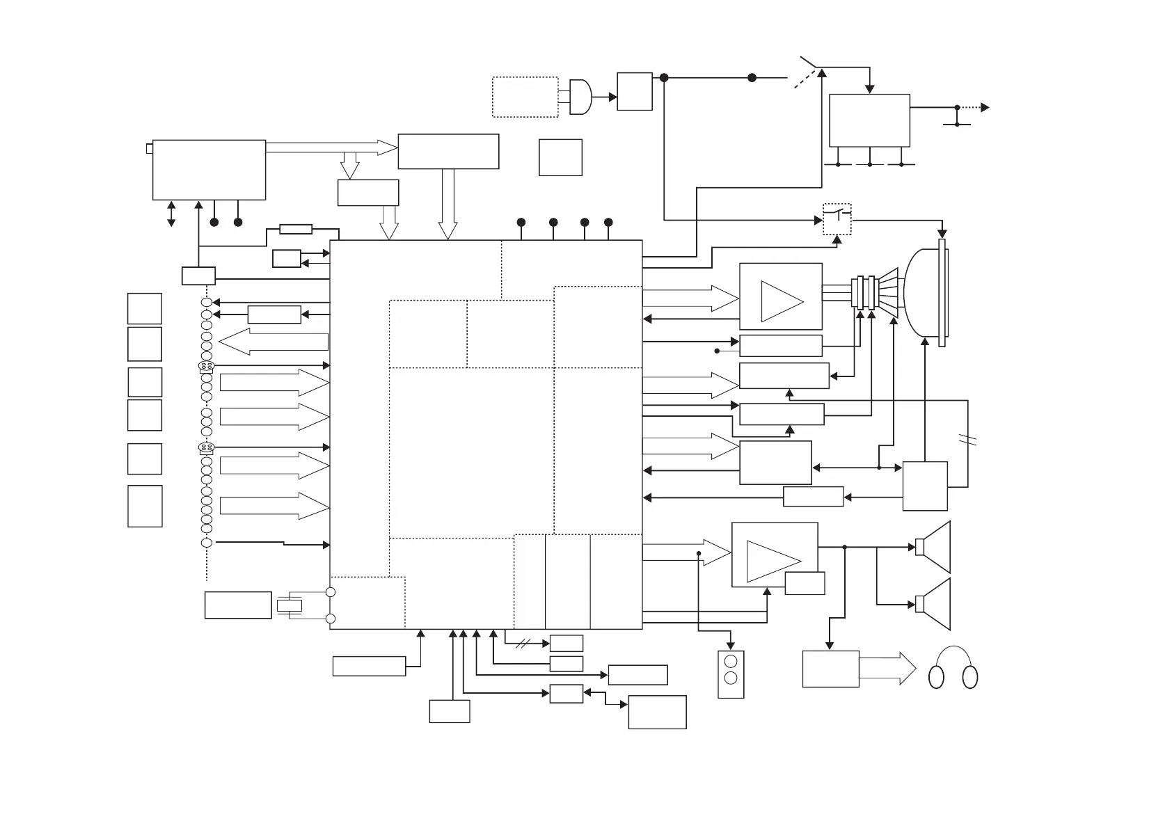
Sony Trinitron RM-W101 - Section 4 Diagrams; Block Diagram

Sony Trinitron RM-W101
84 pages
Print Icon
To Next Page IconTo Next Page
To Next Page IconTo Next Page
To Previous Page IconTo Previous Page
To Previous Page IconTo Previous Page
Loading...
32
KV-BM142M70
RM-W101
SECTION 4
DIAGRAMS
4-1. BLOCK DIAGRAM
VIF SAW
SIF SAW
MAIN
Power
Supply
AGCin
12C
TV
R
R
R
R
R
L(Mono)
Video
L(Mono)
R
CV/YC
L(Mono)
CV/YC
L(Mono)
CV/YC
L(Mono)
G/Y
B/P
B
R/P
R
L
Fbl(RGBin)
24.576MHz
DVD/RGB
AV2
AV3
AV1
S1
Mon Out
Audio Amp
TV
out
Mon
out
AV1
in
AV2
in
AV3
in
RGB/
DVD
in
5V 30V
IF
24~25.VIF1~229~30.SIF1~2
114.P2.3
115.P.3
STBY
3.3V
AC in ~
110-220V
CISPR/
PFC
3.3V
RESET
3.3V 5V 8V
3.3/5V
Relay
8V AUDIO VCC
HV
DGC
+/-15V
Hout
FBT
L
2ch
Audio Amp
ATT
VAR
NVM
Pin out
H-drive
H-out
Rot. cct
V-out
VM
RGB Amp
feedback
10W
10W
R
L,R
HP
mute
EHT, ABL
Hp
1k
EW, Hd
L, R
V+, V-
RGB
+B
On/Off
stdby
Device 12C
12C
SIRCS
Key buttons
PLL
DAC
A
D
C
Stereo,
DSP
I/O Port
VIF & SIF POWER
Color
Decoder
YUV
Processor
Jungle
RGB
ONE CHIP
Micro
Text
CC & V-chip
11.XTALOUT
10.XTALIN
74~76.YUVout
70-72.RGB2in
119. ADC2
116.ADC1,103.P0.3
126.INT2
98, 99. SCL1, SDA1
108, 109. SCL0, SDA0
102. P0.4
122~3. P2.4~5
77.Fb13
78~80.RGB3
34,35.Inl,R5
R-Y/R,Y/G, B-Y/B IN
31.AGCout
111.P2.0(S1)
120.S2
33.SNDIF
44.Intco
43.IFVO
62,63.HPL,R
48.SVO
36,37.OutL,R
85~87
RGBout
84.lk
65.SVM
23. +
22. -
112.PWM0
113.P2.2
21.EWD
67.Hout
66.Fbisco
32.EHTO/OVP
83. BCKin
60,61.
LSL,R
106. P0.2
105. P0.1
58.CVY3
59.C3
53,54.InL,R2
120.P3.3(S2)
51.CVY4
52.C4
49,50.InL,R4
B-INT
LED
+B line
30V
R
L
RF Amp Tuner
TEQE2X904B
Buffer
LNA cct
Radio
BPF
S2
56,57.InL,R3
55.CV/Y2
70.Cx(Scart)
I/O Port

Related product manuals