EasyManua.ls Logo

Sub-Zero 700TCI-3 - Refrigerator Fan-Assisted Off-Cycle Defrost

Sub-Zero 700TCI-3
136 pages
Print Icon
To Next Page IconTo Next Page
To Next Page IconTo Next Page
To Previous Page IconTo Previous Page
To Previous Page IconTo Previous Page
Loading...
Electronic Control System
Integrated
Integrated
(700-
(700-
3
3
T
T
ALL)
ALL)
Series
Series
3-14
#3758412 - Revision B - December, 2006
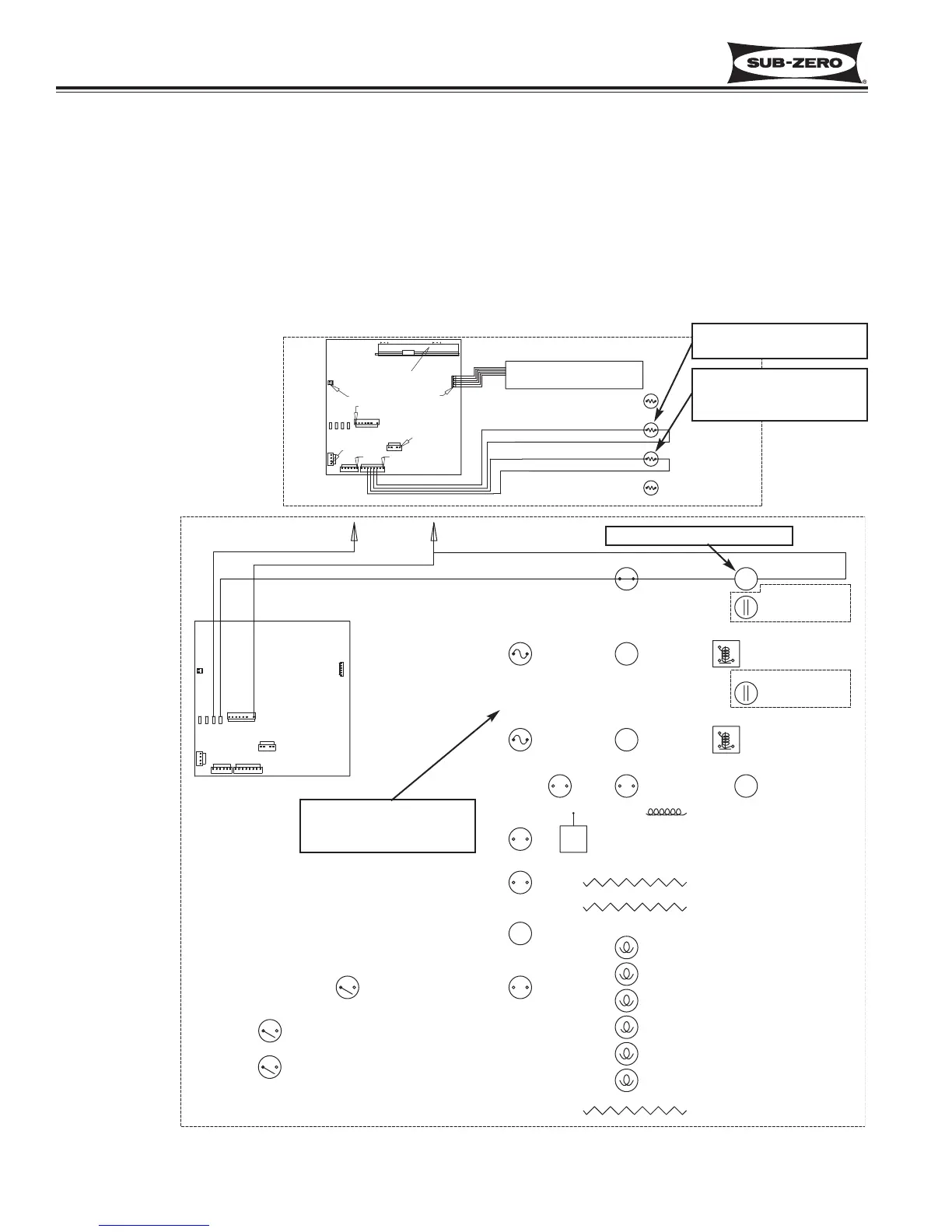
Monitor and Control Refrigerator “Fan-Assisted, Off-Cycle Defrost”
Temperature signals from refrigerator evaporator's thermistor’s are observed by the microprocessor. During off cycle
defrost, if a refrigerator zone temperature reaches high offset (calling for cooling) before evaporator temperature
rises to 38°F (3°C), no power will be supplied the the compressor. But, the the zone evaporator fan will switch ON.
Once the evaporator temperature reaches 38°F (3°C), normal cooling functions begin. (See Figure 3-23).
NOTE: If refrigerator compartment thermistor is faulty, compressor operation defaults to 20 minutes ON, 40 minutes
OFF cycling, EE appears in left of LCD, SERVICE will flash and Error Code 05 will be logged.
NOTE: If evaporator thermistor is faulty, the compressor will not energize until zone air temperature exceeds high
offset by 5°F (3°C). SERVICE flashes and Error Code 06 is logged.
NOTE: When in Sabbath
Mode, the refrigerator com-
partment thermistor still con-
trols compressor operation,
except there is a random 15
to 25 second delay before
the compressor is energized.
Figure 3-23. 700TC/I-3 Signal Trace Schematic (High & Low Voltage) of Refrigerator Off-Cycle Defrost
J6
J5
J3
E2
E7
E10
E6
J2
J1
J7
J4
J5
J7
J3
J2
E2
E6
E10
E7
J1
J4
LOW VOLTAGE
J6
HIGH VOLTAGE
NEUT
115 VOLTS
60 CYCLES
L1
REFRIGERATOR
OVERLOAD
PROTECTOR
REFRIGERATOR
COMPRESSOR
BLACK
WHITE
STARTING
RELAY
MEMBRANE SWITCH
DISPLAY
REF EVAP
THERMISTOR
BLUE W/YELLOW STRIPE
BLUE W/WHITE STRIPE
BLUE W/WHITE STRIPE
ORANGE W/YELLOW STRIPE
REF CAB
THERMISTOR
(WHEN USED)
M
M
M
M
M
PIN 1
PIN 1
PIN 1
0
PIN 1
0
0
0
PIN 1
PIN 1
PIN 1
0
0
0
REFRIGERATOR
FAN SWITCH
REFRIGERATOR
FAN MOTOR
RED
1. High offset temperature
reached, calling for
cooling
2. Evaporator temperature
below 38°F (3°C)
4. No power supplied to
refrigerator compressor
circuit
3. Evaporator fan energized

Table of Contents

Related product manuals