EasyManua.ls Logo

SunFounder PiCrawler Kit - Treasure Hunt

Default Icon
137 pages
Print Icon
To Next Page IconTo Next Page
To Next Page IconTo Next Page
To Previous Page IconTo Previous Page
To Previous Page IconTo Previous Page
Loading...
SunFounder PiCrawler Kit
4.9 Treasure Hunt
Arrange a maze in your room and place six different color cards in six corners. Then control PiCrawler to search for
these color cards one by one!
Note: You can download and print the PDF Color Cards for color detection.
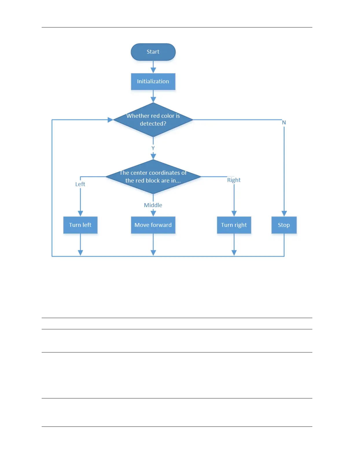
Program
Note:
You can write the program according to the following picture, please refer to the tutorial: How to Create a New
Project?.
Or find the code with the same name on the Examples page of the EzBlock Studio and click Run or Edit
directly.
112 Chapter 4. Play with Ezblock

Other manuals for SunFounder PiCrawler Kit

Related product manuals