EasyManua.ls Logo

SunFounder PiCrawler Kit - Treasure Hunt

Default Icon
137 pages
Print Icon
To Next Page IconTo Next Page
To Next Page IconTo Next Page
To Previous Page IconTo Previous Page
To Previous Page IconTo Previous Page
Loading...
SunFounder PiCrawler Kit
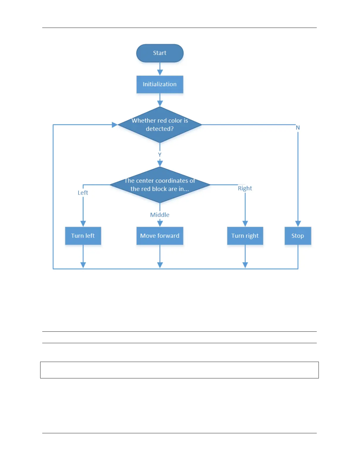
3.10 Treasure Hunt
Arrange a maze in your room and place six different color cards in six corners. Then control PiCrawler to search for
these color cards one by one!
Note: You can download and print the PDF Color Cards for color detection.
Run the Code
cd /home/pi/picrawler/examples
sudo python3 treasure_hunt.py
View the Image
After the code runs, the terminal will display the following prompt:
3.10. Treasure Hunt 67

Other manuals for SunFounder PiCrawler Kit

Related product manuals