EasyManua.ls Logo

SunFounder PiCrawler Kit - Page 118

Default Icon
137 pages
Print Icon
To Next Page IconTo Next Page
To Next Page IconTo Next Page
To Previous Page IconTo Previous Page
To Previous Page IconTo Previous Page
Loading...
SunFounder PiCrawler Kit
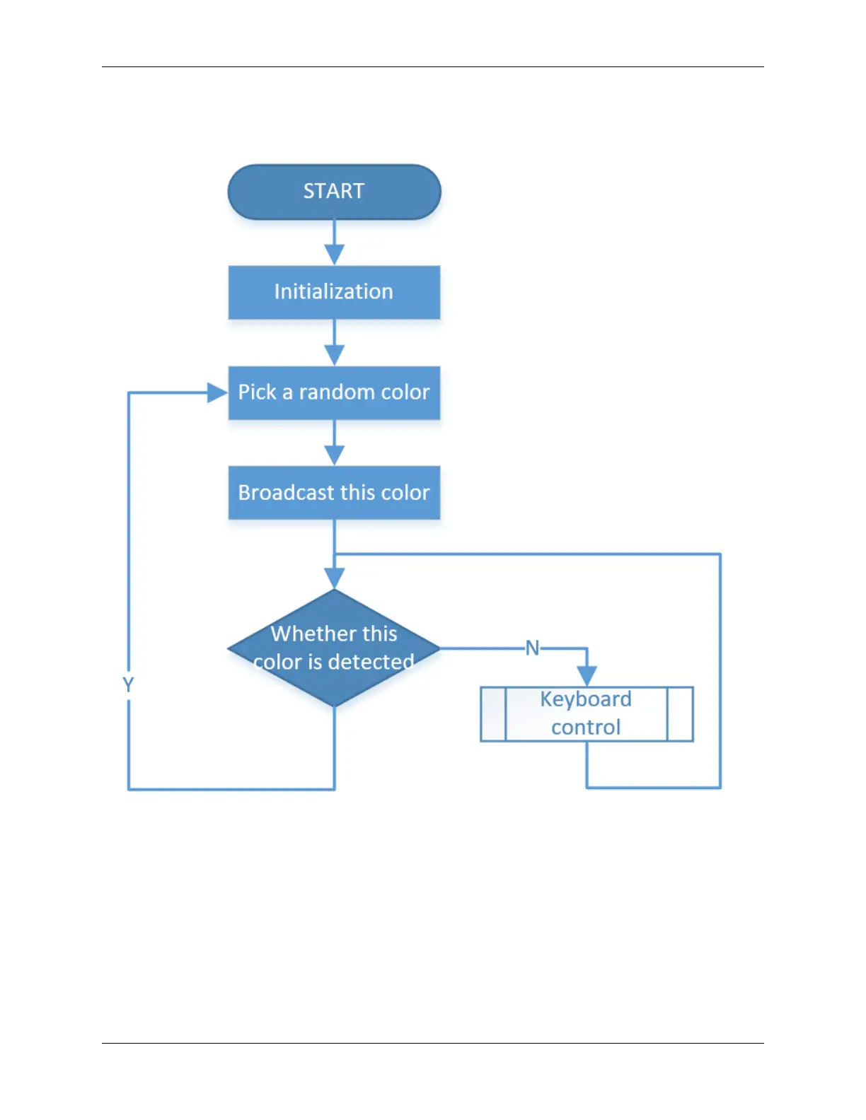
In general, this project combines the knowledge points of Remote Control, Computer Vision and Sound Effect.
Its flow is shown in the figure below:
114 Chapter 4. Play with Ezblock

Other manuals for SunFounder PiCrawler Kit

Related product manuals