EasyManua.ls Logo

SunFounder PiCrawler Kit - Page 74

Default Icon
137 pages
Print Icon
To Next Page IconTo Next Page
To Next Page IconTo Next Page
To Previous Page IconTo Previous Page
To Previous Page IconTo Previous Page
Loading...
SunFounder PiCrawler Kit
(continued from previous page)
sleep(0.05)
if __name__ == "__main__":
main()
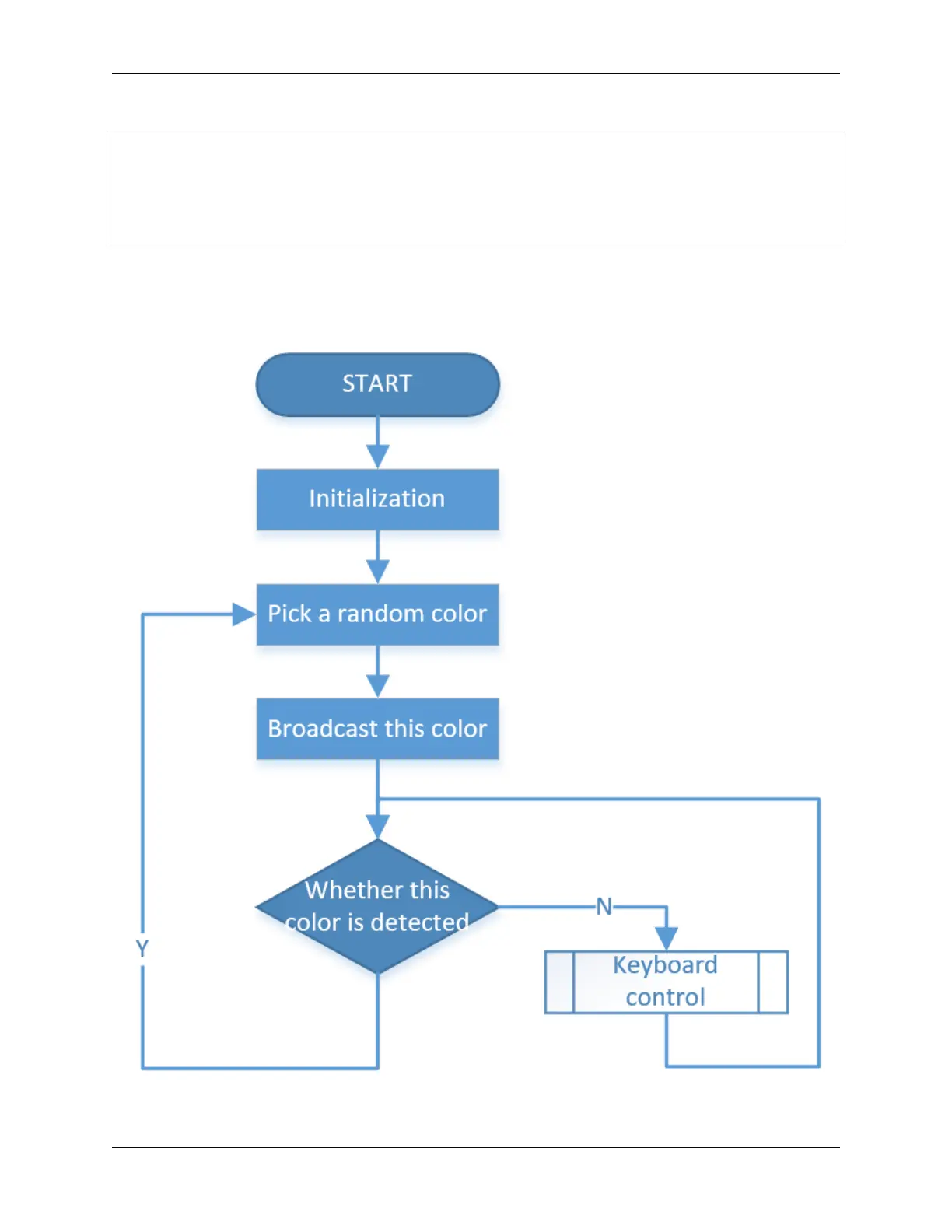
How it works?
In general, this project combines the knowledge points of Keyboard Control, Computer Vision and Sound Effect.
Its flow is shown in the figure below:
70 Chapter 3. Play with Python

Other manuals for SunFounder PiCrawler Kit

Related product manuals