EasyManua.ls Logo

Taie FU400 - Input Modify to RTD

Default Icon
66 pages
Print Icon
To Next Page IconTo Next Page
To Next Page IconTo Next Page
To Previous Page IconTo Previous Page
To Previous Page IconTo Previous Page
Loading...
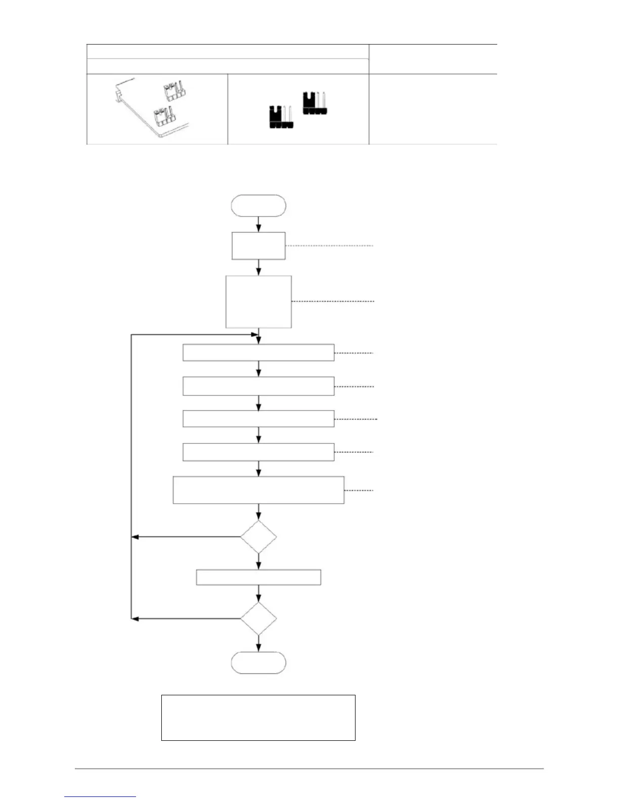
15.2 Input modify to RTD
Jumper Position
Software Setting
Plug 2 pcs of Jumper in the left slot as shown
Parameter set as“INP1=PT1~PT3”
RTD calibration flowchart
Start
SET 2_2 = 1
ANL1 = 0
ANH1 = 5FFF
INP1 = PT1
USPL = 850.0
LSPL = -199.9
Input PT100 signal -199.9°C
Adjusts "ANL1" until PV = -199.9
Input PT100 signal 850.0°C
Adjusts "ANH1" until PV = 850.0
Input -199.9°C Check the PV = -199.9
Input 850.0°C Check the PV = 850.0
NO
OK ?
YES
Repeat step A~E 3~4 times
NO
OK ?
YES
End
Set the range you want
Ex: Low = 0.0 , High = 200.0
Set LSPL = 0.0 , USPL = 200.0
to display ANL1 & ANH1 & DP
at Input level (level 3)
Step A
Step B
Step C
Step D
Step E
57 FY/FU operation manual

Related product manuals