EasyManua.ls Logo

TCL TAC-09CHSA/XA71 - Current Flow

TCL TAC-09CHSA/XA71
45 pages
Print Icon
To Next Page IconTo Next Page
To Next Page IconTo Next Page
To Previous Page IconTo Previous Page
To Previous Page IconTo Previous Page
Loading...
Air Conditioner Service Manual
33
TAC-18CHSA/XA71 INVERTER, TAC-24CHSA/XA71 INVERTER
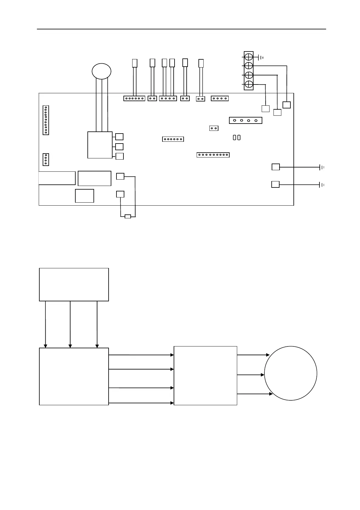
11.4. Current flow
CN7
LEV
CN2
(OHT)
CN1
(OPTOAT)
CN3
(OVT)
CN401
(485-COM)
CN409
For
programmed
CN407
For EEPROM
programmed
C
N
H
L
CN410
(OUTFAN)
P2
(ACN)
P3
(S)
P1
(ACL)
P00
P01
P5-1P8
(VAL)
Electric reactor
PC monitor
P10-1(U)
P10-2(V)
COMP.
Red
Wh it e
Blue
To indoor unit
Expansion valve
Suction Temp sensor
Out door coil Temp sensor
Outdoor ambient Temp sensor
COMP. top Temp protection
Exhaust Temp. sensor
CN12
ORQ
P13(L)
P14(L)
P10-3(W)
P9
(DCFAN)
CN11
(HEAT)
DRM1
DRM-COM
DRM2
DRM3
CN13
U603
IPM
Q403 IGBT
DN401
rectifier
D412
Fast recovery
diode
Indoor unit outdoor unit
Powersupply
compressor
IndoorunitPCB
Outdoorunit
PCB
Live
Neutral
Gro und
live
Neutral
Communication
wire
Ground
U
V
W

Related product manuals