EasyManua.ls Logo

Teac AG-D8850 - Speaker Connections; Speaker Connection Precautions and Procedure

Teac AG-D8850
36 pages
Print Icon
To Next Page IconTo Next Page
To Next Page IconTo Next Page
To Previous Page IconTo Previous Page
To Previous Page IconTo Previous Page
Loading...
10
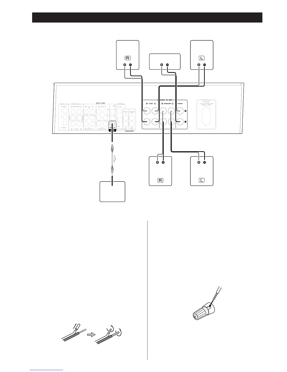
Speaker Connections
Caution:
To avoid damaging the speakers with a sudden high-level
signal, be sure to switch the power off before connecting the
speakers.
Check the impedance of your speakers. Connect speaker with
an impedance of 6 ohms or more.
The black speaker terminals are – (negative).
Generally, the + side of the speaker cable is marked to make
it distinguishable from the – side of the cable. Connect this
marked side to the + terminal and the unmarked side to the
black – terminal.
Prepare the speaker cables for connection by stripping off
approximately 10 mm or less of the outer insulation.
(Removing too much insulation may lead to a short circuit if
the bared wires should come in contact with each other.)
Twist the strands of the stripped wires tightly together:
Caution:
The metal portions of the two separate wires should not
touch or an electrical short can occur. Shorted wires can
create a fire hazard or induce a failure in your equipment.
How to connect:
1. Turn the terminal cap counterclockwise to loosen it. The
speaker terminal caps cannot be fully removed from the base.
2. Insert the wire into the terminal fully and turn the terminal
cap clockwise to securely connect it:
Make sure none of the wire insulation is under the terminal,
only the bare, stripped wire.
3. Make sure it is fastened firmly by pulling the cable lightly.
SUBWOOFER
FRONT
SPEAKER
FRONT
SPEAKER
CENTER
SPEAKER
REAR
SPEAKER
REAR
SPEAKER

Related product manuals