EasyManua.ls Logo

Teac AG-D8850 - Remote Control Unit Functions; Key Remote Control Button Operations

Teac AG-D8850
36 pages
Print Icon
To Next Page IconTo Next Page
To Next Page IconTo Next Page
To Previous Page IconTo Previous Page
To Previous Page IconTo Previous Page
Loading...
14
Names of Each Control
Note:
To simplify explanations, instructions in this manual refer to
the names of the buttons and controls on the front panel
only. Associated controls on the remote control will also
operate similarly.
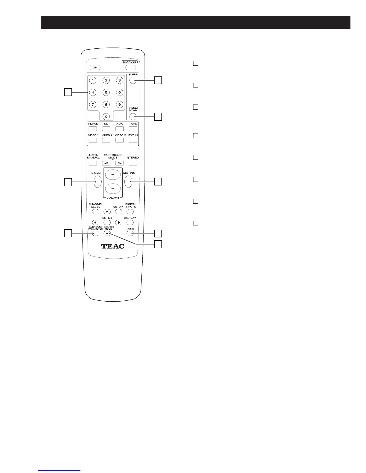
Remote Control Unit
Numeric buttons
In tuner mode, use these buttons to select a preset channel.
DIMMER
Use this button to dim or turn off the display.
SURROUND PARAMETER
Use this button to change parameters of DOLBY PRO LOGIC II
MUSIC.
SLEEP
Use this button to set sleep timer.
PRESET SCAN
Use this button to scan preset channels.
MUTING
Use this button to mute the sound temporarily.
TONE
Use this button to output the test tone.
SEARCH MODE
Use this button to search for a station offering RDS services.
H
G
F
E
D
C
B
A
D
E
A
B
C
G
F
H

Related product manuals