EasyManua.ls Logo

Tektronix TCP312 - DC Gain Accuracy

Tektronix TCP312
120 pages
To Next Page IconTo Next Page
To Next Page IconTo Next Page
To Previous Page IconTo Previous Page
To Previous Page IconTo Previous Page
Loading...
TCP303 and TCP404XL Performance Verication
DC Gain Accura
cy
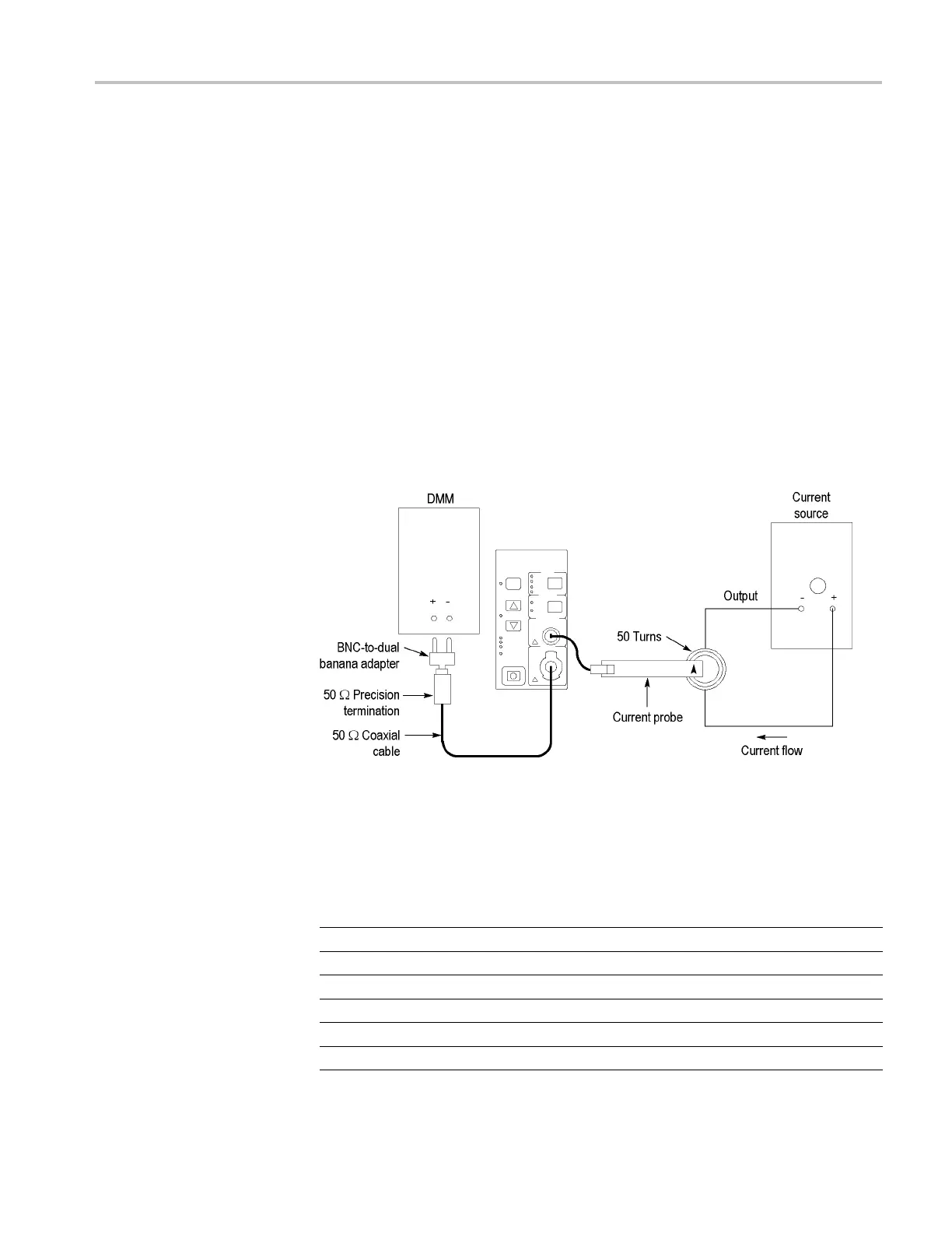
This procedure tests the DC gain accuracy of the TCP303 and TCP404XL. In this
test you compare the voltage output of the amplier to a reference input.
This test uses a 50-turn current loop that you make using wire and a 3-inch
form. Instructions on making a current loop is available. (See page 4, Making
DC Current Loops.)
Equipment Connections
Using a BNC cable, connect the amplier OUTPUT to the 50 feedthrough
termination. Attach the termination to a BNC-to-dual banana adapter. Insert the
dual-banana adapter into the digital m ultimeter DC voltage input, taking care to
maintain polarity.
1. Connect the current loop to the current source as shown.
2. Connect the current probe to the PROBE INPUT connector. Do not connect
the probe to the current loop at this time.
Figure 10: DC gain accuracy test setup for the TCP303 and TCP404XL
Equipment S ettings
Make or check the equipment settings in the table below: (See Table 18.)
Table 18: Equipment settings for DC gain accuracy
Digital mu ltimeter
Measurement
DC volts
Range Autoranging
Current source
Output Off
TCPA300 and TCPA400
Coupling DC
TCPA300/400 Ampliers and TCP300/400 Series Current Probes Service Manual 33

Table of Contents

Related product manuals