EasyManua.ls Logo

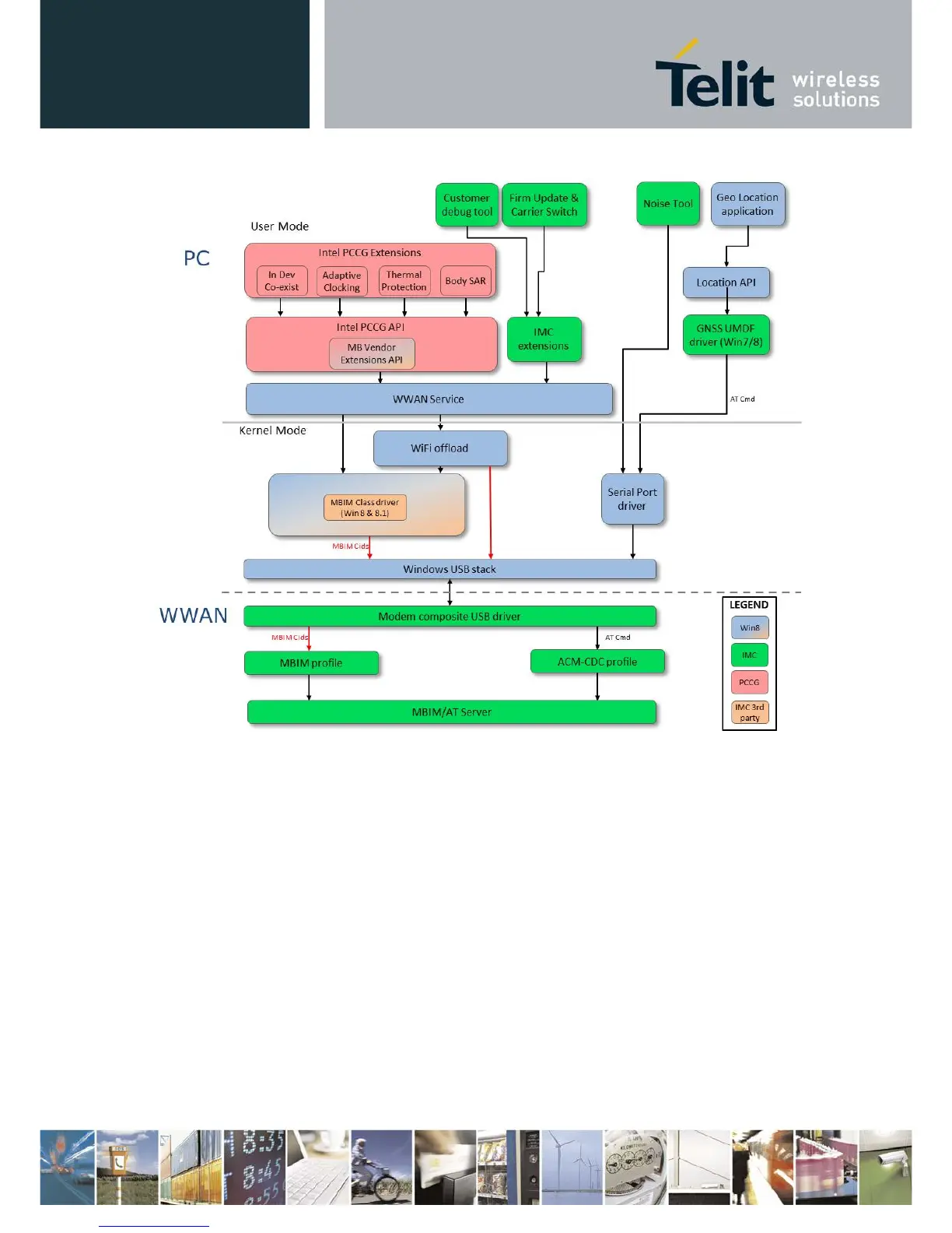
Telit Wireless Solutions LN930-AP - Figure 13 Windows 8 Software Architecture

Telit Wireless Solutions LN930-AP
88 pages
Print Icon
To Next Page IconTo Next Page
To Next Page IconTo Next Page
To Previous Page IconTo Previous Page
To Previous Page IconTo Previous Page
Loading...
LN930 M.2 Hardware User Guide
1VV0301078 Rev.10 – 2015-11-11
Reproduction forbidden without written authorization from Telit Communications S.p.A. - All Rights Reserved. Page 53 of 88
Figure 13
Windows 8 Software Architecture

Table of Contents

Related product manuals