EasyManua.ls Logo

Testomat ECO - Operation and Commissioning; Aerator and Drain Requirements; Commissioning Steps

Testomat ECO
21 pages
Print Icon
To Next Page IconTo Next Page
To Next Page IconTo Next Page
To Previous Page IconTo Previous Page
To Previous Page IconTo Previous Page
Loading...
4 / 19
Operation with small aerator
If the sample water to the TESTOMAT
®
ECO contains more than 100 mg/l of CO
2
, it will be necessary to install a Type R
small aerator. The aerator must be installed at least 1 m above the TESTOMAT
®
ECO.
Water to drain
The feed water flows through the measuring chamber then, via the outlet pipe, to the drain (hose connection internal
diameter 14 mm). Make sure, by using a funnel for example, that the water can run freely to drain and cannot back-up
into the measuring chamber. A hose impervious to light should also be used for the drain pipe (to discourage algae
formation).
Commissioning
1. A full reagent bottle must be connected before commissioning and switching on. Attach the vacuum connection onto
the reagent bottle using the union nut.
2. Switch the unit 'on' and press the "STANDBY" key. In this mode, an analysis is prevented from being carried out
before a correct program has been entered which could possibly result in an error or alarm message.
3. Then bleed the dosing pump and the capillary by repeatedly pressing the "Manual" key on the dosing pump. Ensure
all air is removed from the tubing ! (If necessary tighten up the connections.)
4. Program the unit as applicable to your requirements, e. g.: - Mode of Operation - Type of reagent
- Displayed unit - Limit values
- Flush time/interval - Analysis interval
For a description of programming see from page 12.
5. Then remove all air from the water supply side of the unit by manual flushing.
"M" º SERVICE º MANUAL OPERATION º FLUSH ("ENTER" press repeatedly).
You should continue flushing until no bubbles can be seen in either the measuring chamber or the filter housing.
6. Check all connections for tightness.
7. By pressing the "Manual" key you carry out the first analysis.
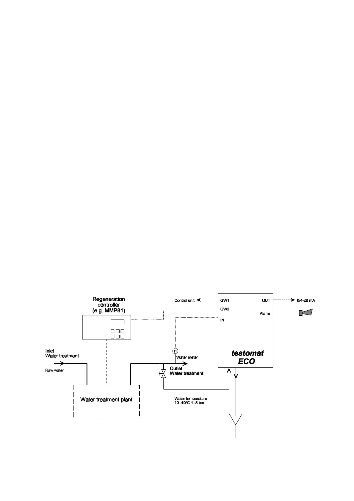
Installation diagram (Example):

Table of Contents