EasyManua.ls Logo

Texas Instruments LMP90100 - Page 22

Texas Instruments LMP90100
46 pages
Print Icon
To Next Page IconTo Next Page
To Next Page IconTo Next Page
To Previous Page IconTo Previous Page
To Previous Page IconTo Previous Page
Loading...
22 LMP90100 EVB User’s Guide August 2012
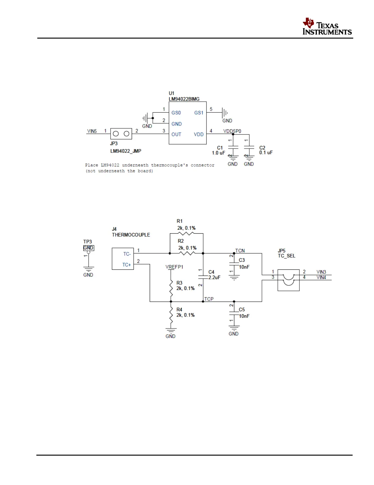
The thermocouple and temperature sensor schematic of the LMP90100 Evaluation Board are
shown below. The temperature sensor is a LM94022 and is located under the thermocouple
connector (J4) to provide cold junction compensation. The thermocouple connector (J4) is made
for use with a type K thermocouple. The following subsections will explain how to configure the
LMP90100EB for the thermocouple and IC temperature sensor applications.
Figure 20 – Thermocouple and Temperature Sensor Schematic
C. LMP90100EB Jumper Connections:
1. The figure and table below show the LMP90100 evaluation board jumper settings for this
thermocouple application. The jumpers not mentioned can be left unconnected.
2. The SPIO-4 board is properly setup out of the box (no assembly required).
3. The schematic for the LMP90100EB can be seen in section 10.

Related product manuals