EasyManua.ls Logo

THERMACUT EX-TRAFIRE 55SD - SECTION 9: POWER SUPPLY BLOCK DIAGRAM

THERMACUT EX-TRAFIRE 55SD
56 pages
Print Icon
To Next Page IconTo Next Page
To Next Page IconTo Next Page
To Previous Page IconTo Previous Page
To Previous Page IconTo Previous Page
Loading...
EX-TRAFIRE
®
55SD
Operator Manual, Revision T-3 9-49
SECTION 9: SYSTEM CIRCUIT DIAGRAM
SECTION 9�
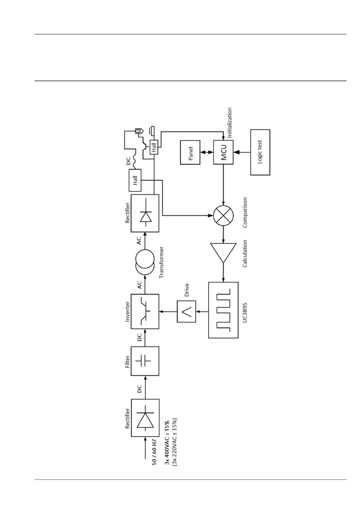
POWER SUPPLY BLOCK DIAGRAM
Power supply block diagram

Table of Contents

Related product manuals