EasyManua.ls Logo

Thermal Dynamics CutMaster 38 - Page 49

Thermal Dynamics CutMaster 38
51 pages
Print Icon
To Next Page IconTo Next Page
To Next Page IconTo Next Page
To Previous Page IconTo Previous Page
To Previous Page IconTo Previous Page
Loading...
Manual 0-2888 A-5 APPENDIX
5
5
6
6
7
7
8
8
9
9
10
10
A
B
C
D
E
F
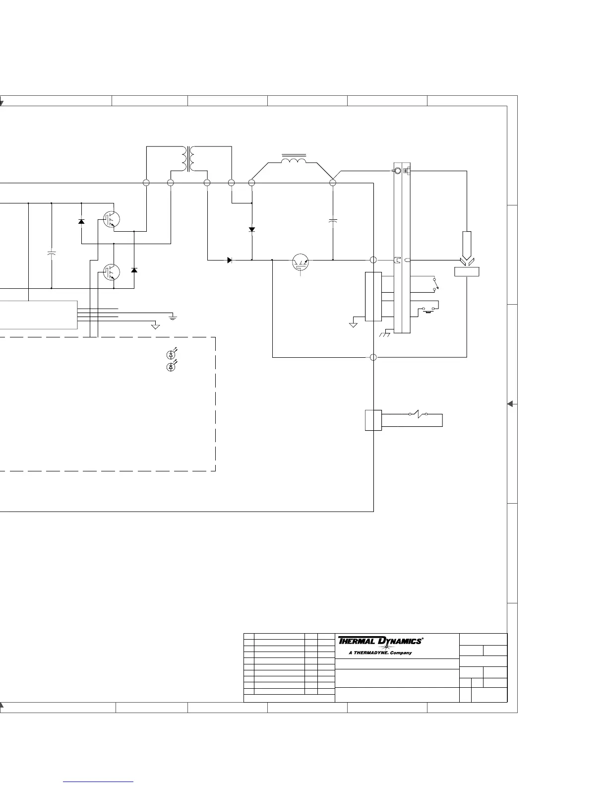
SOL1
J3
1
22
TORCH
SWITCH
2
(13)
P1
1
J1
T
3
(12)
WORK
P3
1
O
A
GAS SOLENOID
C
H
1
1
B
R
4
2
COMP DESCRIPTION
SW1
SW2
M1 FAN, 4.5" 12VDC
D2
PS1 PRESSURE SWITCH
SOL1 GAS SOLENOID
SWITCH, ON/OFF
SWITCH, RUN/SET
T3
TS1
GCW
OVER-TEMP. SENSOR
L1 OUTPUT INDUCTOR
MAIN TRANSFORMER
L1
OUTPUT INDUCTOR
D22
D99
TORCH SWITCH ON
PWM ON
+14VA
AGND
+12VB
BGND
T3
SEC
PRI
MAIN
TORCH
PILOT
WORK
44
3
3
PIP
C1
D1
D9
A8
A7
B2
D1
PFC INDUCTOR
T1
(E8)
(14)
(15)
o
o
P8J8
4
3
1
2
QUICK DISCONNECT
5
(E4)
(-)
REL ECO 100213
GCW
7/29/02
AA
42X1089
Thursday, March 20, 2003
11
INDUSTRIAL PARK No. 2
W EST LEBANON, NH 03784
603-298-5711
CM38 120/208/230V SINGLE PHASE 50/60 Hz
Tuesday, May 15, 2001
15:05:29
THERMAL DYNAMICS
C
DWG No:
Sheet
of
SupersedesScale
Date:
Drawn: References
DateByRevisionsRev
PCB No:
Assy No:
Information Proprietary to THERMAL DYNAMICS CORPORATION.
Not For Release, Reproduction, or Distribution without Written Consent.
NOTE:
Unless Otherwise Specified, Resistors are in Ohms 1/4W 5%.
Capacitors are in Microfarads (UF)
Chk: App:
TITLE:
Last Modified:
Size
SCHEMATIC,
E4
E5
D55
E10
E19
Q11
E20
D53
C70, 72, 81
C71, 73, 75
E8
E9
Q13
D54
E6
D56
Q12
A-03405
REL ECO 100333
GCW
10/04/02
AB
REL ECO 100535
DAT
2/27/03
A
C
2
A4
LOCATION

Related product manuals