EasyManua.ls Logo

Titon TP534 - SETUP3 2 of 2

Titon TP534
44 pages
Print Icon
To Next Page IconTo Next Page
To Next Page IconTo Next Page
To Previous Page IconTo Previous Page
To Previous Page IconTo Previous Page
Loading...
SETUP3 2 of 2
a
c
a
b
b
c
Passcode
Setup Continuous
SPEED2
Setup Boost
SPEED3
Setup Setback
SPEED1
Setup
Boost Overrun
Timer
Setup
Boost Delay
Timer
Setup
SUMMERBoost®
SPEED4
Setup
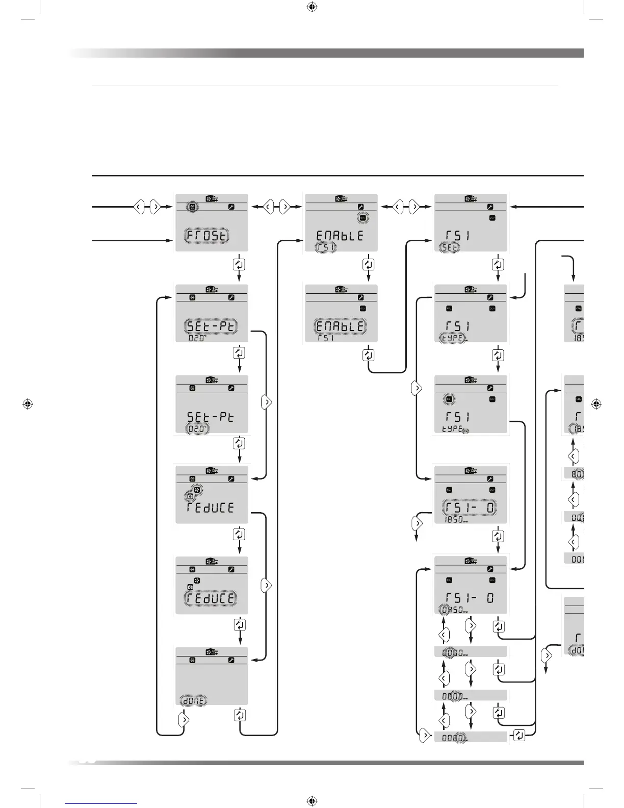
Frost Protection
Room Sensor 1
Enable/Disable
repeat for Room
Sensor 2
Setup
Room Sensor 1
repeat for Room
Sensor 2
Setup
Switch Input 1
repeat for
Switch Input 2 & 3
Setup
Live Switch 1
repeat for
Live Switch 2
Done
38