EasyManua.ls Logo

Titon TP534 - Menu Map Timers; Timer Setback SPEED1 & Boost SPEED2; Setup 1 of 1

Titon TP534
44 pages
Print Icon
To Next Page IconTo Next Page
To Next Page IconTo Next Page
To Previous Page IconTo Previous Page
To Previous Page IconTo Previous Page
Loading...
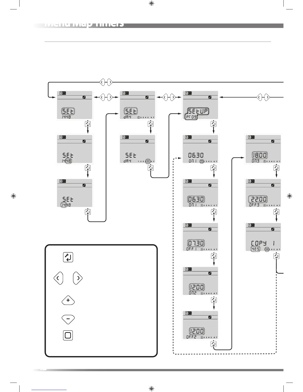
Menu Map Timers
Timer Setback SPEED1 & Boost SPEED2 Setup 1 of 1
Repeated
for days
2 to 7
Done is available
after Day 7 Setup
is complete.
Setup
Time
Setup
Day of week
Setup
Timers ON/OFF
periods
Done
*
*
SETUP key
ARROW keys
+/- keys
HOME key
Enter menu item
Enter parameter setting
Previous / Next menu item
* Previous / Next Day
Increase / Decrease parameter
Back to Setup Menu
42