EasyManua.ls Logo

Toshiba V Series - Page 210

Toshiba V Series
258 pages
To Next Page IconTo Next Page
To Next Page IconTo Next Page
To Previous Page IconTo Previous Page
To Previous Page IconTo Previous Page
Loading...
190 Ethernet module User’s Manual
Chapter 8 Error Handling
8
(b) Operating mode control request
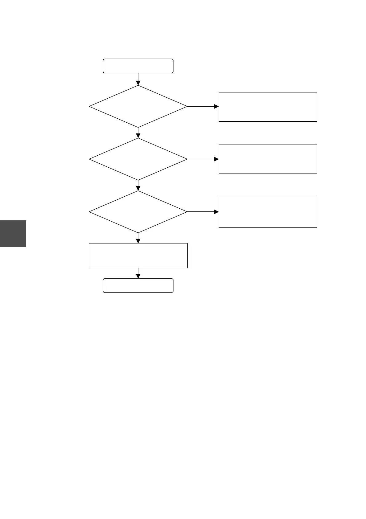
Start
End
Set up the correct information as
specified and issue an operating
mode control request.
Confirm the status when the
USEND_T or URCV_T is not
completed.
Is the operating mode
control request executed ?
Is the USEND_T instruc
tion
completed ?
Check the completion status and
eliminate the cause of the error.
No
No
Yes
Yes
The EN311 internal MAC address has
been corrupted.
Replace the module.
Have the parameters not
been set up yet ?
No
Yes

Table of Contents

Other manuals for Toshiba V Series

Related product manuals