EasyManua.ls Logo

TTControl Vision 312 - Power Modes

Default Icon
45 pages
Print Icon
To Next Page IconTo Next Page
To Next Page IconTo Next Page
To Previous Page IconTo Previous Page
To Previous Page IconTo Previous Page
Loading...
8. POWER MODES
8 Power modes
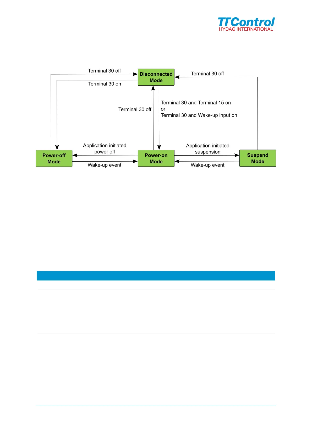
Figure 10: Power modes
The Vision 312 device has four power modes:
In Disconnected Mode, Terminal 30 is disconnected from the power supply. Only the real-time clock
is powered (until the internal energy buffer is drained).
In Power-off Mode, Terminal 30 is connected to the power supply, but the RAM content is lost. Only
the real-time clock is running and gets charged, the rest of the device is off.
In Suspend Mode, Terminal 30 is connected to the power supply and the RAM content is preserved,
but the device is mostly inactive.
In Power-on Mode, Terminal 30 is connected to the power supply and the device is fully operational.
The mode transitions can be triggered as follows:
Power mode transition Note Trigger
Disconnected Power-off Terminal 30 connected to power supply
Disconnected Power-on Connected to power supply:
Terminal 30 and Terminal 15
Terminal 30 and Wake-up input
Terminal 30, Terminal 15, and Wake-up input
© TTControl GmbH 2020. All rights reserved.
Confidential and Proprietary Information
33
Document Number:
D-156-G-02-001

Table of Contents