EasyManua.ls Logo

USSC 5660 - Installation into Masonry Fireplace

USSC 5660
80 pages
Print Icon
To Next Page IconTo Next Page
To Next Page IconTo Next Page
To Previous Page IconTo Previous Page
To Previous Page IconTo Previous Page
Loading...
28
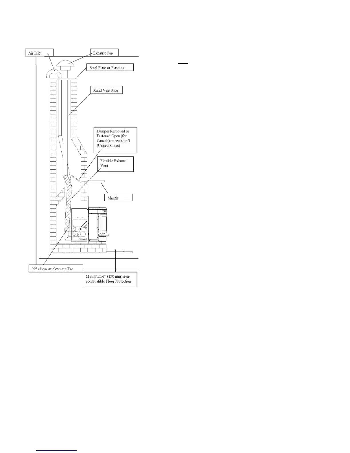
InstallationintoaMasonryFireplace:
1. Your chimney must be inspected by a certified
chimney sweep or installer to determine its
structuralcondition.
2. Measureamountofventing requiredtotopchimney
plus
14” to ensure the termination is adequate
distanceabovetheroofline.
3. The first 5’ of exhaust will be Simpson Dura Vent
pelletstove flexvent;theremainder usesrigid pipe.
For each joint subtract 11/2” to allow for the
overlap. You may need an adjustable length sectio n
to
achieve thecorrect height. Theair intakemay be
2”aluminumflexvent.
4. Assemblethefirstrigidsectionofexhaustpipetothe
flex vent pipe insuring th at the “UP” arrows shown
onthepipelabelsarepointingup.Connectsections
and twist to lock. Rep eat the process for the
remainder of the pipe sections and lower the
assembly down the chimney.Lower the intakeand
exhaust pipes below their normal position to
connectthepipetobackofheater.Tiealinetothe
topsectionofventingtopullitbackuptothecorrect
position.
5. Connect
to the exhaust of the stove by installing a
pipe adapter to the exhaust fan and either a 90º
elboworacleanoutteewithcap.Theairintakecan
beattachedtotheheaterwithahoseclamp.
6. Connecttheheatertothecouplingonthebottomof
the exhaust flex vent and twist to the locked
position.Push the heater into the fireplace to its
finalposition.
7. Fromthetopofthechimney,pulltheventsystemup
tothedesiredheight.
8. Fortheexhaust termination ofthe pellet ventuse a
tall cone flashing
and a storm collar. This requires
14” of pipe above the top of the masonry chimney.
Pull the pipe up through the flashing to the desired
height andmark wherethe stormcollar will go.Slip
thestormcollardownoverthepipeandfastenitto
the pipe with a
1/4” stainless steel sheet metal
screw. The storm collar will then support the entire
exhaustventsystem.
9. Install the air intake vent through the chimney cap
by cutting a hole and install cap as shown orattach
air intake vent to a flashing and cap. The chimney
top must
be properly sealed to prevent rain and or
snowfromenteringthechimney.
10. Installthecapandsealaroundthejointofthestorm
collarandanyotherjointsthatarevisible.
Performtheseinstructionsinreverseiftheremovalofthisapplianceiseverneededformaintenanceor
repair.

Related product manuals