EasyManua.ls Logo

Utax cd 1116 - Printer Board PCB

Utax cd 1116
278 pages
Print Icon
To Next Page IconTo Next Page
To Next Page IconTo Next Page
To Previous Page IconTo Previous Page
To Previous Page IconTo Previous Page
Loading...
2DA/2DB-1
2-3-14
XOUT
LA22-2
LA22-2
CFCS2LN,CFCS2HN, CFOEN2, CFWEN2, CFRST2
CDET2A, CDET2B, CFWAITN2
CFCS1LN, CFCS1HN,
CFOEN1, CFWEN1, CFRST1
CDET1A, CDET2A, CFWAITN1
CPUD31-0
CPUA31-0CPUA31-0
C2PBDN, C2PSDIR, C2PSBSY
C2PVIDEO_PRT_P, C2PVIDEO_PRT_N
RTS, DTR, TXD
CTS, DSR, RXD
RSSEL
C2PRST_PRTN
C2PW_UP_PRTN
E2COVSYNC, E2CPVSYNC, E2CSCLKN
E2CEGSI, E2CRSTN, E2CPLGCLK
E2CSDIR, E2CSBSY,
E2CEGSO, E2CEGIRN
E2COUTPEN
C2PEGSI, C2PSCKN
X’tal (Video)
X’tal (System)
X2
YC3
YC4
YC8
YC11
YC6
YC7
Parallel I/F
Serial I/F
Connect to main PCB Connect to engine PCB Connect to engine PCB
Centronics
transceiver
19.858061 MHz
25.0000 MHz
VXIN
VXOUT
X1
PNSELIN
VALIDH
FSDM,
FSDP
DATA+,
DATA-
TXOP, TXON
RXIP, RXIN
HSDM,
HSDP
USBCLK, LINESTATE0-1,
TXREADY, RXERROR,
RXVALID, RXACTIVE
USBRST, SUSPENDM,
TERMSELECT, XCVRSELECT,
TXVALID
TX_CLK, RX_ER, RX_CLK,
RX_DV, COL, CRS, PHY_IRN
PNSTROBE,
PNAUTOFD, PNINIT
NSTROBE,
NAUTOFD, NINIT
PNACK, PBUSY,
PPERROR
PSELECT, PFAULT
NACK,BUSY,
PERROR
SELECT, FAULT
PPDATA7-0
USBD15-0
USBVBUS
USBINT
PDATA7-0
NSELIN
USB I/F
YC5
Network I/F
P1284DIR
U34
3.3V-1.8V regulator
+3.3V
+1.8V
U33
U5
3.3V-2.5V regulator
+3.3V
+2.5V
U32
+3.3V regulator circuit
+5VCONV
+3.3 V
SDRAM data bus
SDD31-0 SDD31-0
SDD15-0
SDD31-16
SDA12-0
SDA12-0
SDRAM address bus
YS2
SDD31-0
Option
SDRAM
DIMM
socket
SDCLK1-2
SDA12-0
SDCLK0
SDCSN0
IICSCL
IICSDA
SDCSN2-3
SDRASN, SDCASN, SDWEN, SDBA1, SDBA0, SDCLKE
DQMN3, DQMN2
DQMN1, DQMN0
OPRSTN1
KUIOCSN1, OPRDY1,
DMAACK1N,IOR1N, IOW1N
IODTACKN1, OPIR1N, DMAREQ1
LA16-2
YC12
Option I/f
KUIO-LV (3.3 V)
LD15-0
LD15-0
LD15-0
U14
U15
API ROM
socket
LD31-0
U13
ROMA1
OEN1
CNS3
ROMA1
CSN2, OEN1
LA22-5
LA20,11-2
LA22-2
LA22
CSN0-1, FCLE, FALE, OEN0, WEN0, NANDCSN, RSTOUTN
ROMA4-2
FRB
YS1
CFD15-0
LD15-0
U7, U9, U11
U6, U8, U10, U12
U20, U21
U24
U25
USB2.0
PHY
U26
Ether
PHY
Q2
Q4
Q3
CFA20,11-2
Buffer
Buffer
LD15-0
Local address bus
buffer
U1
PPC750CXr
X3
XIN
XOUT
X’tal (USB)
48.0 MHz
X4
XIN
TX_EN, MDC
MDIO
RSTOUTN
RSTOUTN
TX_D3-0
RX_D3-0
X’tal (Ether)
25.0 MHz
Digital
transistor
Digital
transistor
U3
ASIC
U22,U23
SDRAM
U18
SDRAM
U19
YC1
Option
hard
disk
slot
YC2
Option
memory
card
slot
Font
mask
ROM
Decoder
System
DIMM
slot
(Code ROM)
LEDN
Buffer
LA20,11-2
LD31-0Local data bus
Buffer
U27
LA20-2
SSCG
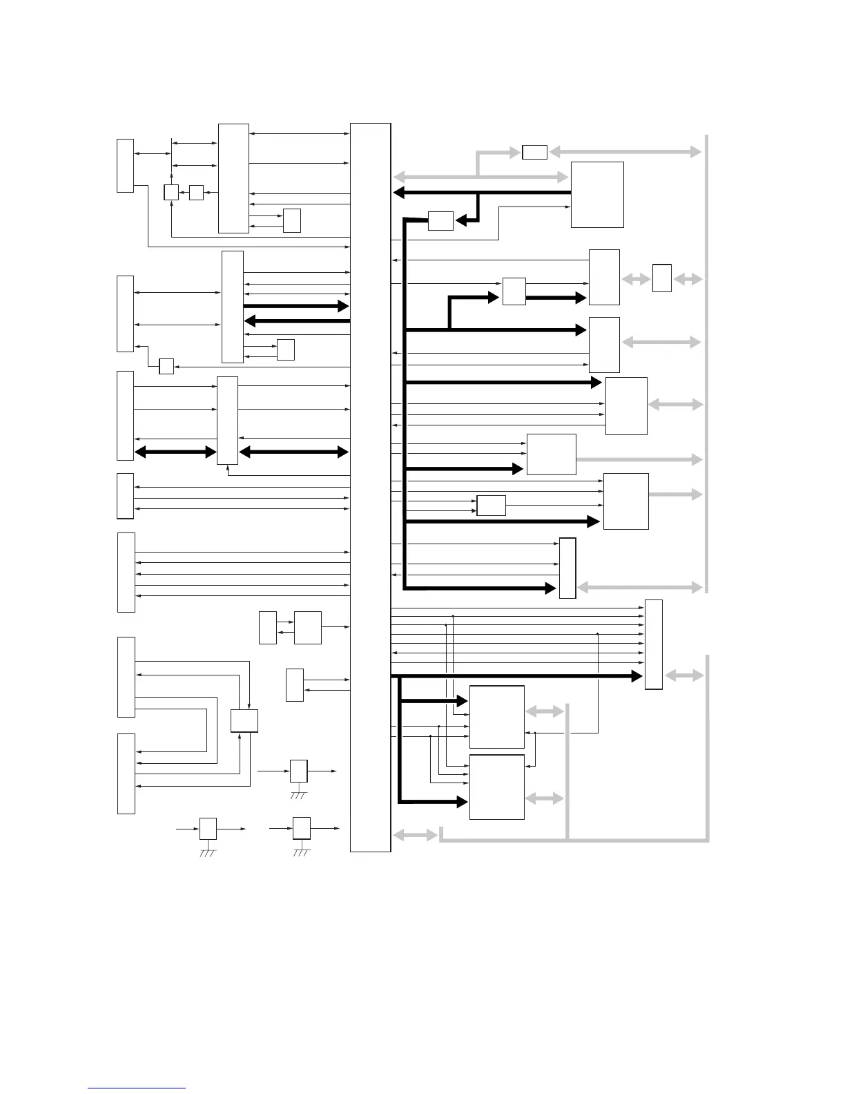
Figure 2-3-7 Printer board PCB block diagram
2-3-4 Printer board PCB

Table of Contents

Other manuals for Utax cd 1116

Related product manuals