EasyManua.ls Logo

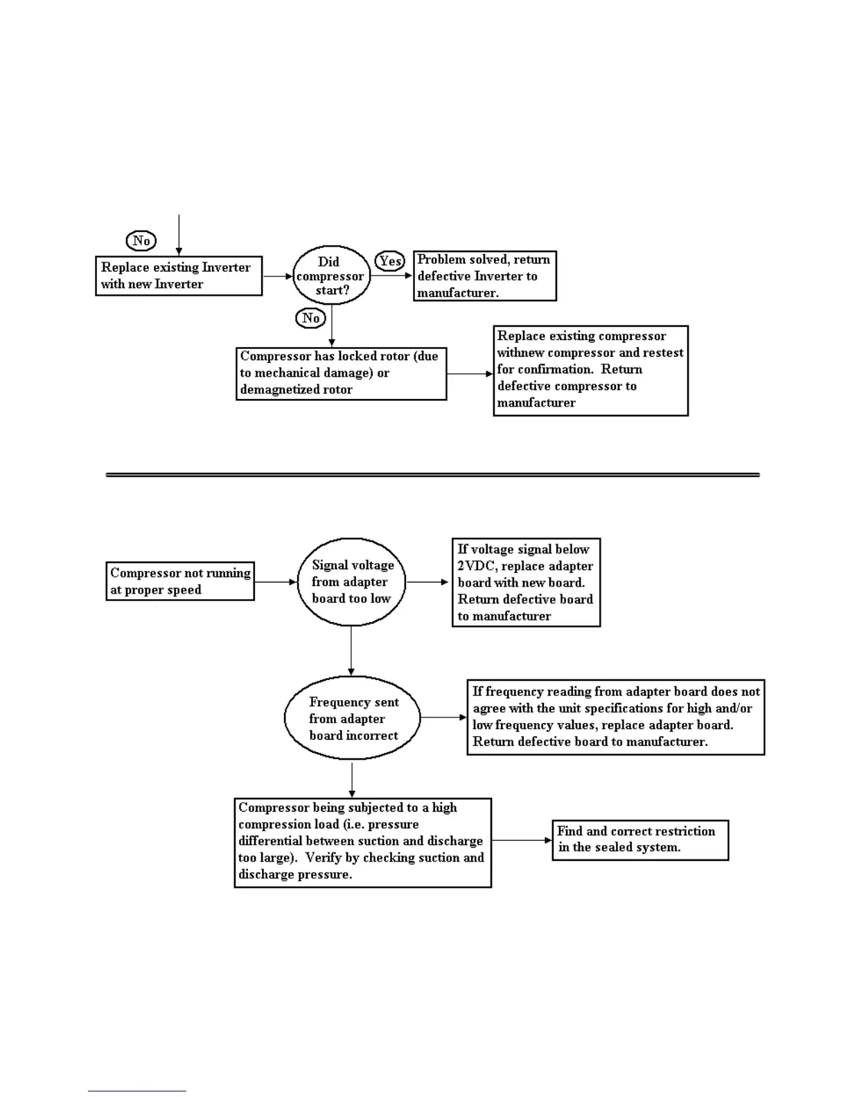
Viking DDSB483D - Troubleshooting Speed and Load Issues; Signal Voltage and Frequency Issues; High Compression Load Correction

Viking DDSB483D
51 pages
Print Icon
To Next Page IconTo Next Page
To Next Page IconTo Next Page
To Previous Page IconTo Previous Page
To Previous Page IconTo Previous Page
Loading...
TROUBLESHOOTING (con’t)
40

Other manuals for Viking DDSB483D

Related product manuals