EasyManua.ls Logo

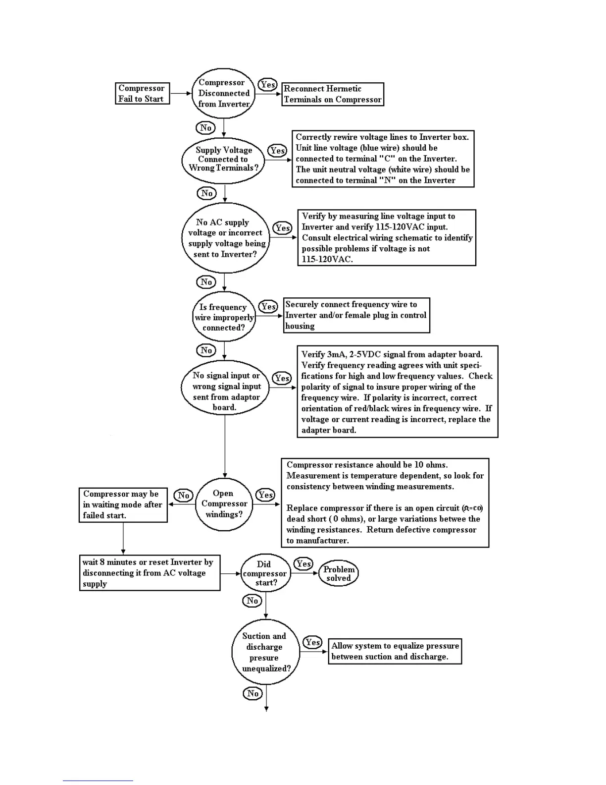
Viking DDSB483D - Troubleshooting Compressor Start Issues; Compressor Fail to Start Diagnosis; Voltage and Frequency Checks

Viking DDSB483D
51 pages
Print Icon
To Next Page IconTo Next Page
To Next Page IconTo Next Page
To Previous Page IconTo Previous Page
To Previous Page IconTo Previous Page
Loading...
TROUBLESHOOTING
39

Other manuals for Viking DDSB483D

Related product manuals