EasyManua.ls Logo

WAMGROUP MBF - Page 86

Default Icon
187 pages
Print Icon
To Next Page IconTo Next Page
To Next Page IconTo Next Page
To Previous Page IconTo Previous Page
To Previous Page IconTo Previous Page
Loading...
12.13
2
SBB
-
-
-
-
EXT.096.--.M.4L
R0
S0
R
S
T
PE
QS
16A
FU1
2A
1.5ØNE
1.5ØNE
TC
50VA
0 230 400
12 0 12
SP
RP
FU2
4A
1ØRO
1
0
2
KA0
SB
KA0
01-4
3
3
3A
3A
KA1
01-9
3
KT1
7
YV1
0
0
YV2
6
KT2
4
5
SA1
KT3
KT2
01-6
KA1
01-9
KA1
9
NO
NC
01-4
NO
NC
01-9
01-5
KT1
KT3
4
NO
NC
01-9
NO
NC
01-8
NO
NC
01-6
01-7
3
0
0
EM
8
8
6
7
SA2
3B
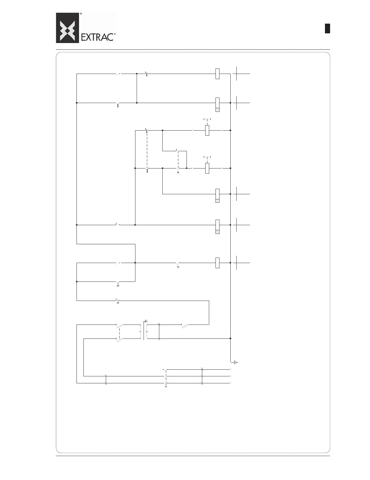
127( The magneto-thermal differential cutout switch for this electric panel must be provided by the ¿nal Customer.
HINWEIS'HU)HKOHUVWURP6FKXW]VFKDOWHUIUGLHVHQ6FKDOWNDVWHQLVWHLQH/HLVWXQJIUGLHGHU(QGDQZHQGHU]XVRUJHQKDWJHK|UWQLFKW]XP/LHIHUXPIDQJ
5(0$548( L’interrupteur de protection magnétothermique différentielle de cette armoire électrique est à la charge du Client utilisateur ¿nal.
NOTE/DSURWH]LRQHPDJQHWRWHUPLFDGLIIHUHQ]LDOHGLTXHVWRTXDGURHOHWWULFRpDFDULFRGHO&OLHQWHXWLOL]]DWRUH¿QDOH
ARMS CYCLE STOP AUXILIARY RELAY
+,/)65(/$,6=<./86(1'($50(
RÉLAIS AUXILIAIRES FIN DE CYCLE BRAS
5(/($86,/,$5,),1(&,&/2%5$&&,
CYCLE RESET RELAY
=(,76&+$/7(5=<./865(6(7
TEMPO RESET CYCLE
TIMER RESET CICLO
ARM 2 SOLENOID VALVE
MAGNETVENTIL ARM 2
ÉLECTROVANNE BRAS 2
ELETTROVALVOLA BRACCIO 2
ARM 1 SOLENOID VALVE
MAGNETVENTIL ARM 1
ÉLECTROVANNE BRAS 1
ELETTROVALVOLA BRACCIO 1
ARM 2 FORWARD TIMER
ZEITSCHALTER VORWÄRTS ARM 2
TEMPO AVANT BRAS 2
TIMER AVANTI BRACCIO 2
ARM 1 FORWARD TIMER
ZEITSCHALTER VORWÄRTS ARM 1
TEMPO AVANT BRAS 1
TIMER AVANTI BRACCIO 1
AUTOMATIC CYCLE RELAY
5(/$,6$8720$7,.=<./86
RÉLAIS CYCLE AUTOMATIQUE
RELE' CICLO AUTOMATICO
POWER SUPPLY
VERSORGUNG
ALIMENTATION
ALIMENTAZIONE

(/(&75,&31(80$7,&$&78$7256&211(&7,21
(/(.75,6&+(581'31(80$7,6&+(5$16&+/866'(5$8675$*+,/)(1
5$&&25'(0(17e/(&75,48(31(80$7,48('(6$&7,211(856
&2//(*$0(172(/(775231(80$7,&2$77,9$725,

Table of Contents

Related product manuals