EasyManua.ls Logo

W&H MS - Cycle Progress and Emergency Handling

W&H MS
72 pages
Print Icon
To Next Page IconTo Next Page
To Next Page IconTo Next Page
To Previous Page IconTo Previous Page
To Previous Page IconTo Previous Page
Loading...
Running a sterilization cycle
26
See the following pages for a description of each cycle program (temperatures, times, maximum load weights).
Emergency during the door locking:
While the door is getting locked, the user may reopen it immediately by pressing any button on the panel.
This action is possible during the motor operation and for two seconds more.
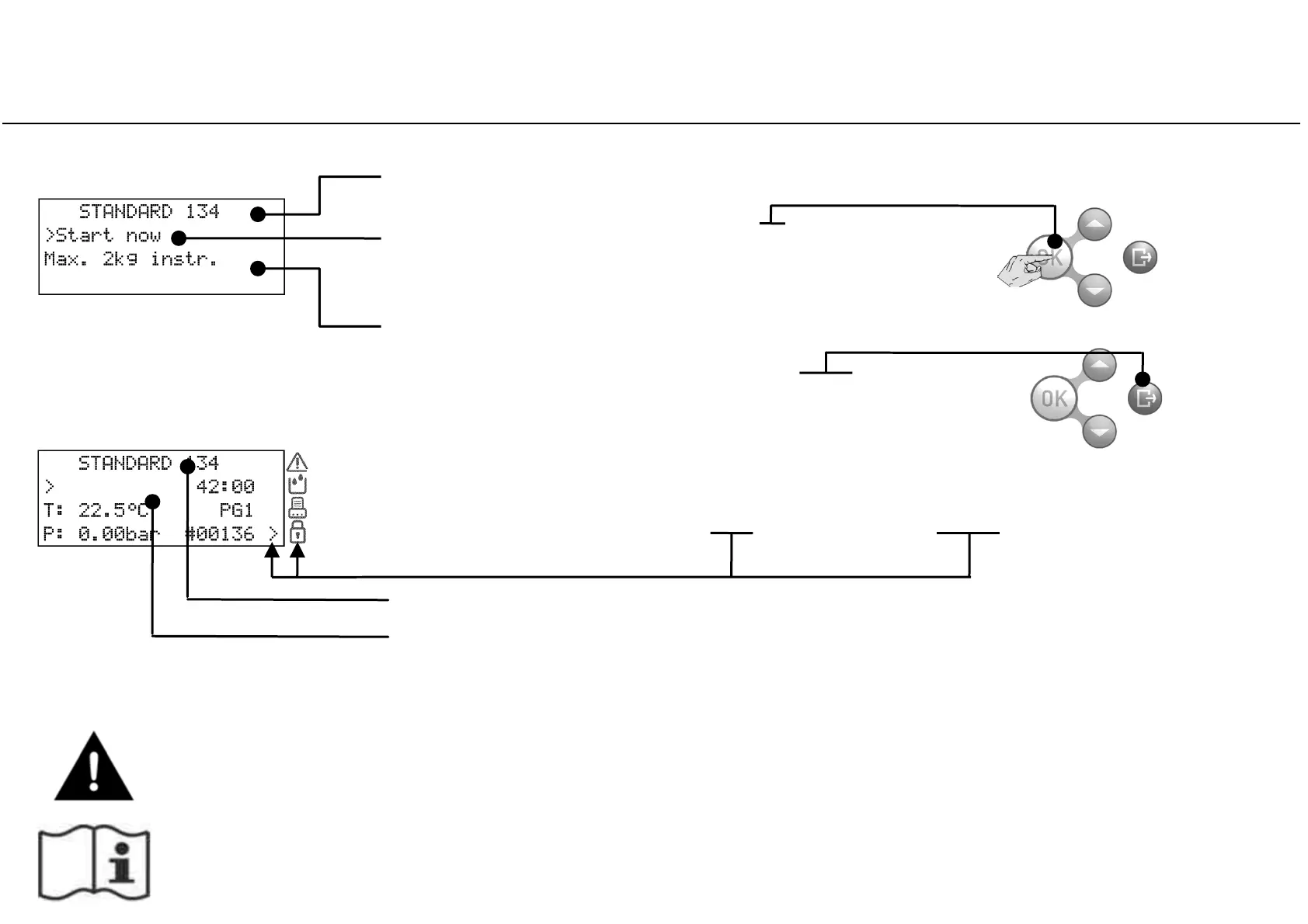
- the “START NOW” option appears: press OK to start the
sterilization cycle immediately, otherwise see the next pages for
the “delayed start” options.
- the third and fourth lines show the maximum load weight limits
for the slected cycle.
- if you want to select a different cycle, press BACK to return to
the cycle selection screen (see previous page).
After selecting the cycle:
- the first line of the display shows the selected cycle.
After initiating the cycle:
-the door locks automatically (the cursor appears near the "padlock" icon);
- the sterilization cycle starts;
- the third and fourth lines show the “Cycle-in-progress” information
(see “Cycle in progress” in the following pages of this chapter)
- the second line shows the approximate residual cycle time;

Related product manuals