EasyManua.ls Logo

W&H MS - 8. Troubleshooting, Alarms, and Messages; Accessing and Interpreting System Messages

W&H MS
72 pages
Print Icon
To Next Page IconTo Next Page
To Next Page IconTo Next Page
To Previous Page IconTo Previous Page
To Previous Page IconTo Previous Page
Loading...
47
8. Troubleshooting, alarms and messages
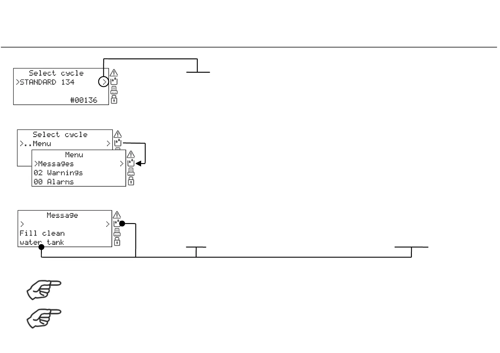
The cursor that precedes the icon disappears as soon as the relevant message has been read and the condition that
gave rise to the message has been fixed.
The cursors that precede the message icons are not visible while a cycle is in progress.
If the cursor appears to the left of one or more icons, there is related information pending.
All messages can be viewed by means of the MESSAGES sub-menu.
Use the UP, DOWN and OK buttons to browse the menu, choosing the following options in
sequence: MENU – MESSAGES.
If there is more than one message pending, you can scroll within messages with UP or
DOWN.
The icon that is preceded by the cursor is related to the pending message.

Related product manuals