EasyManua.ls Logo

Weed Eater TILLER WET6500A - Right Side

Weed Eater TILLER WET6500A
28 pages
Print Icon
To Next Page IconTo Next Page
To Next Page IconTo Next Page
To Previous Page IconTo Previous Page
To Previous Page IconTo Previous Page
Loading...
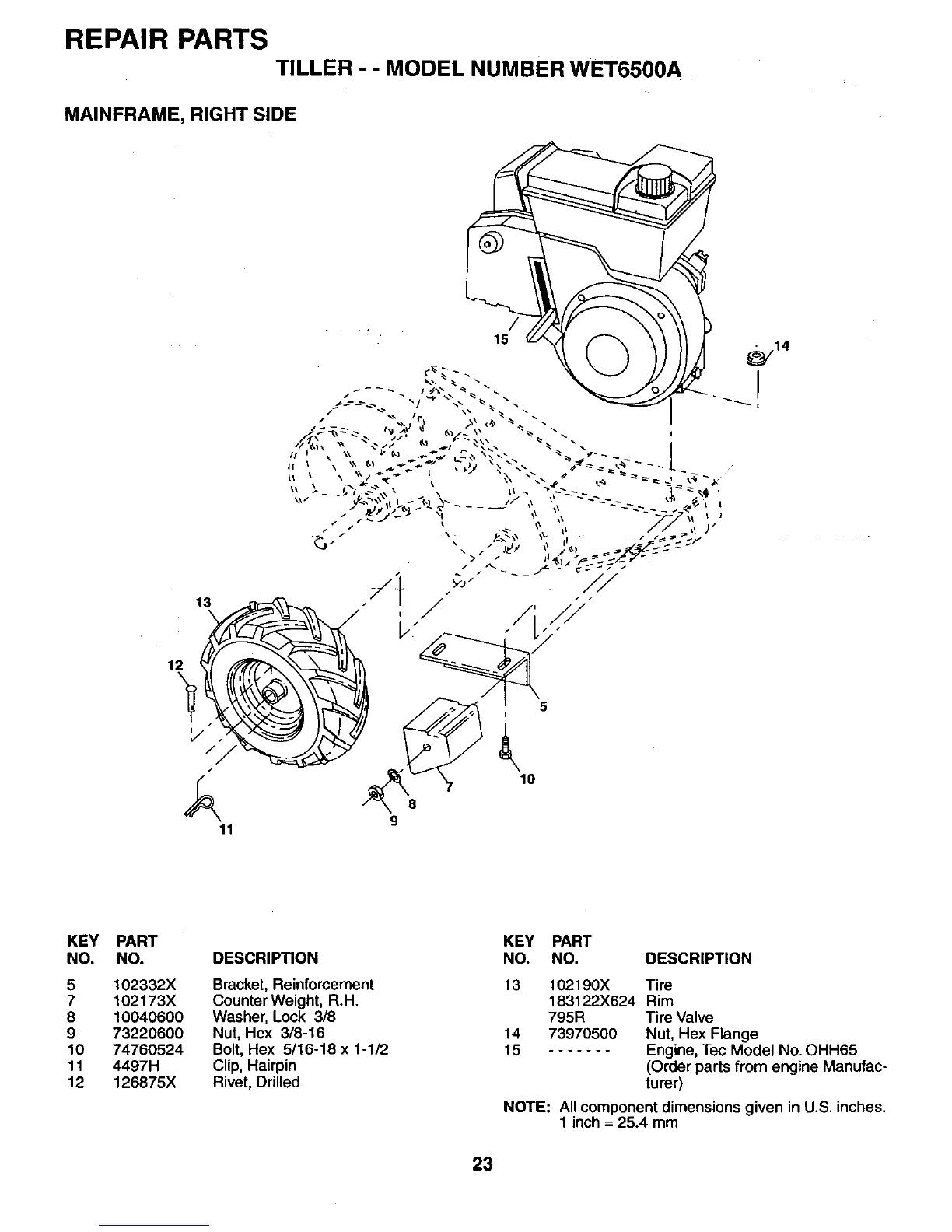
REPAIR PARTS
TILLER - - MODEL NUMBER WET6500A
MAINFRAME, RIGHT SIDE
11
5
I
k
lO
KEY
NO.
5
7
8
9
10
11
12
PART
NO.
102332X
102173X
10040600
73220600
74760524
4497H
126875X
DESCRIPTION
Bracket, Reinforcement
CounterWeight, R.H.
Washer, Lock 3/8
Nut, Hex 3/8-16
Bolt, Hex 5/16-18 x 1-1/2
Clip, Hairpin
Rivet, Drilled
KEY PART
NO. NO. DESCRIPTION
13 102190X Tire
183122X624 Rim
795R Tire Valve
14 73970500 Nut, Hex Flange
15 Engine, Tec Model No. OHH65
(Order parts from engine Manufac-
turer)
NOTE: All component dimensions given in U.S. inches.
1 inch = 25.4 mm
23

Related product manuals