EasyManua.ls Logo

Whirlpool KRFC704FSS - Page 14

Whirlpool KRFC704FSS
59 pages
Print Icon
To Next Page IconTo Next Page
To Next Page IconTo Next Page
To Previous Page IconTo Previous Page
To Previous Page IconTo Previous Page
Loading...
For Service Technician Use Only
DIAGNOSTICS
1-10
n
French-Door Boom Mount Refrigerator

1
2
3
4
1
2
3
4
5
6
7
1
1
1
1
2
3
4
5
6
2
3
4
5
6
7
8
2
3
4
2
P1P2P12
P3
P5
P4
P6
1
2
3
4
5
6
7
8
1
2
3
1
2
3
4
5
6
7
1
2
3
4
5
6
P8P9
P14P7
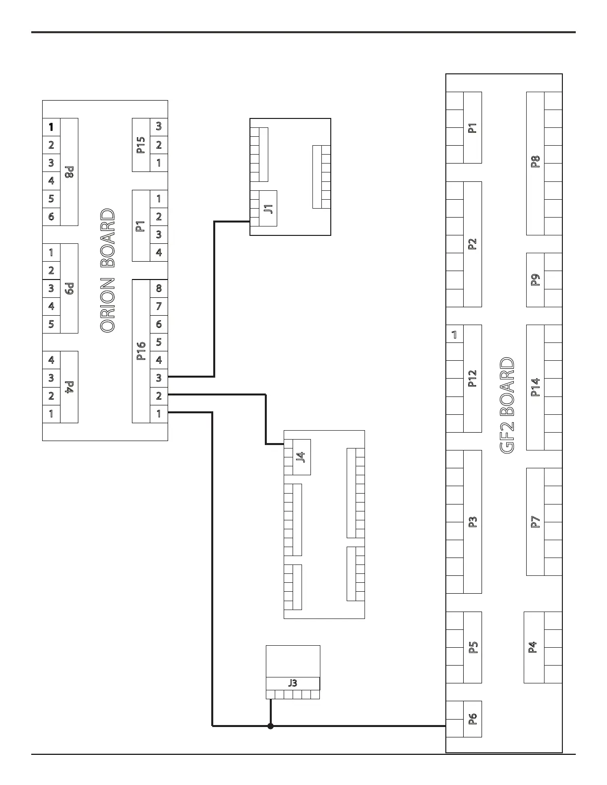
GF2 BOARD
1
2
3
4
J3
1 2 3 4 5 6
WIFI
BOARD
1
2
3
4
J1
User
Interface
(Eyebrow)
User
Interface
(LH Door)
1
2
3
4
J4
ORION BOARD
3
P15
P1
P16
P8 P9 P4
2
1
1
2
3
4
8
7
6
5
4
3
2
1
2
3
4
5
6
1
2
3
4
5
4
3
2
1

Related product manuals