EasyManua.ls Logo

Wolf CGB-100 - 29. Wiring Diagram

Wolf CGB-100
64 pages
Print Icon
To Next Page IconTo Next Page
To Next Page IconTo Next Page
To Previous Page IconTo Previous Page
To Previous Page IconTo Previous Page
Loading...
56 3062555_201804
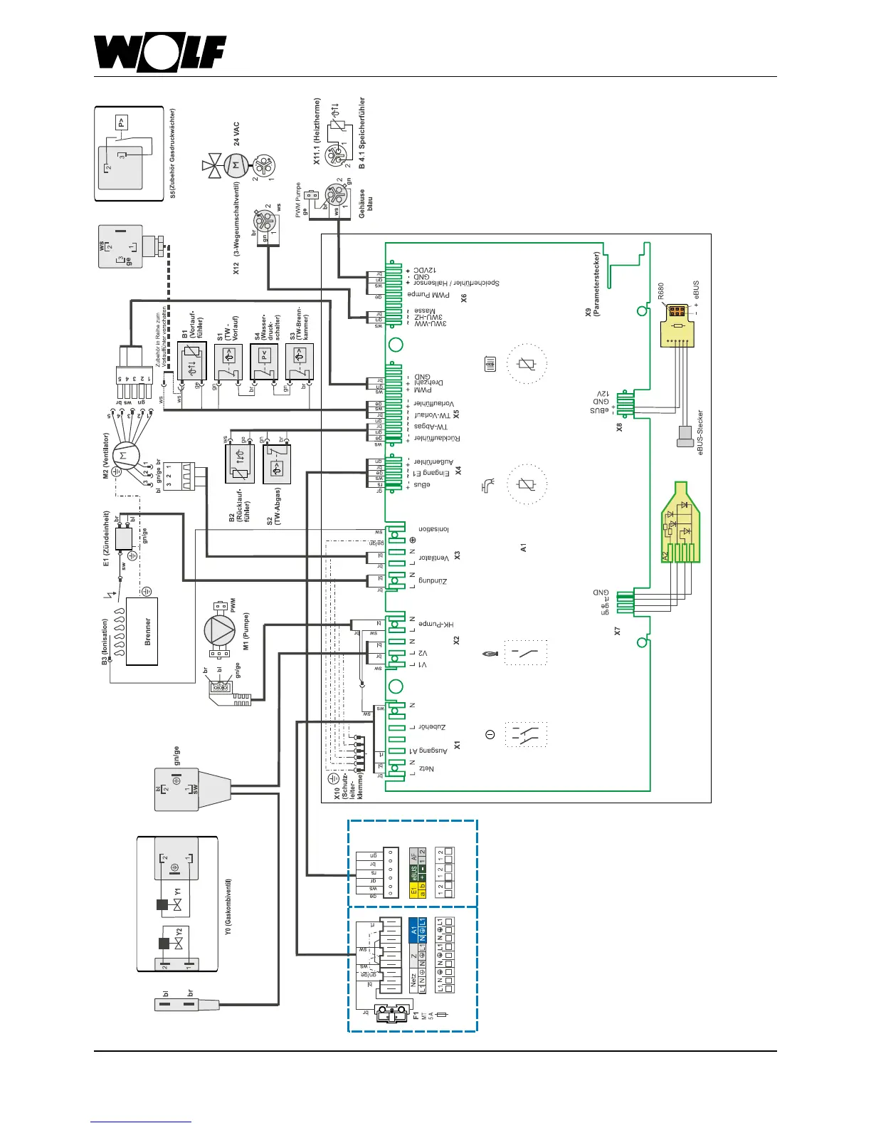
29.Wiringdiagram
Junction box:
Powersupply 230VAC50Hz
Z External heating circuit pump
230VAC
A1 Programmable output
E1 Programmable input
eBUS BUS connection for external
Control accessories
AF Outside temperature sensor

Other manuals for Wolf CGB-100

Related product manuals