EasyManua.ls Logo

WÜRGES HV - Kondensatorbetrieb

WÜRGES HV
102 pages
Print Icon
To Next Page IconTo Next Page
To Next Page IconTo Next Page
To Previous Page IconTo Previous Page
To Previous Page IconTo Previous Page
Loading...
43
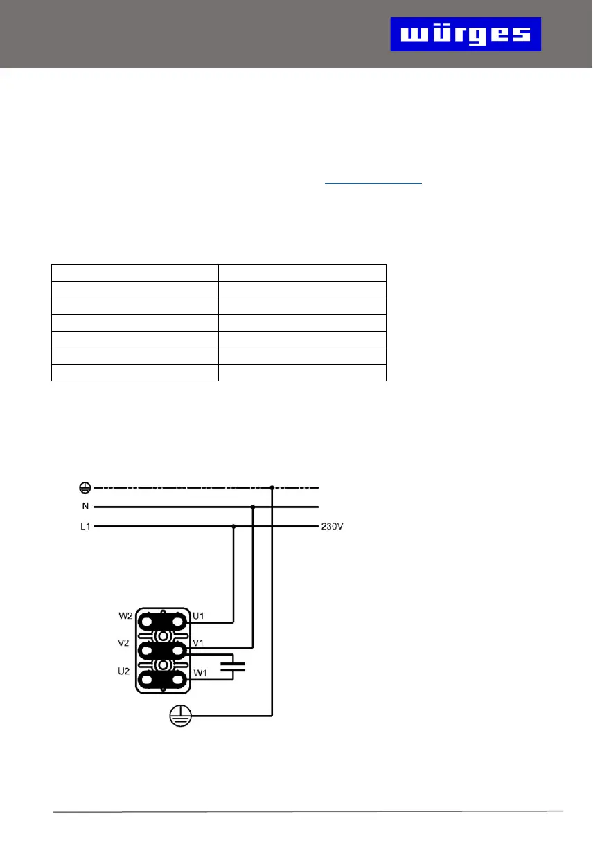
13. Kondensatorbetrieb an 1~230V
50Hz Wechselstrom
Der Motor muss auf 230 V geschaltet sein (siehe Seite 15)
Ausnahme HV 0,4 der Motor ist nicht umschaltbar.
Zu verwenden sind Betriebskondensatoren mit einer zulässigen Spannung von
320 V:
Vibrationsmotor
Kondensator
HV 0,4/2 230V
2
HV 1/2
7
HV 2/2-4
12
HV 2/2-6
12
HV 6/2
30
HV 2/4-4
10
Der zugehörige Kondensator darf nicht direkt am Unwuchtmotor montiert
werden,
da der Kondensator vor Vibration geschützt werden muss.