EasyManua.ls Logo

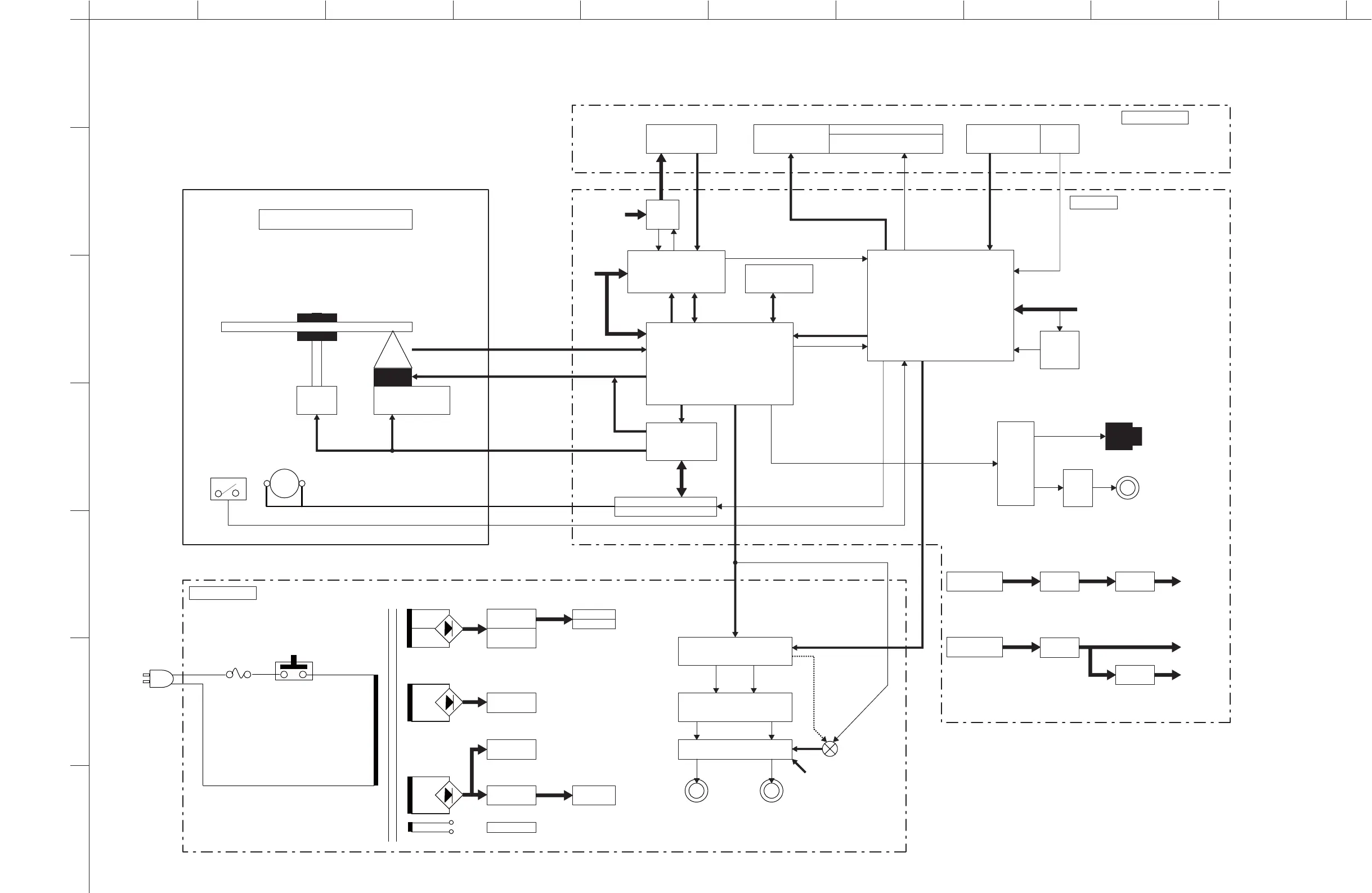
Yamaha CD-S700 - BLOCK DIAGRAM

Yamaha CD-S700
56 pages
Print Icon
To Next Page IconTo Next Page
To Next Page IconTo Next Page
To Previous Page IconTo Previous Page
To Previous Page IconTo Previous Page
Loading...
ABCDEFGH I J
1
2
3
4
5
6
7
CD-S700
29
FL_CLK/FL_Data
FL_CS/FL
SPDIF
COMSTS
USB IN
/RST
COMCLK
COMCS
COMCMD
OPU
Focus
Tracking
Limit SW
A, B, C, D, E, F, PD
LD, F+/F-, T+/T-
±17V/80mA
D6 Q6
A+12V
80mA
IC300
DC/DC Converter Regulator
D+5V
30mA
IC302
DC/DC Converter
M+8V
500mA
IC303
D+3.3V
274mA
L307
Pulse
Trans
IC309
IC310
Buffer
Amp.
IC307
Reset IC
X5868A0
BD4829G
U101
Remote
IN
SW101, SW102,
SW105-107
Front Panel Keys
D104 POWER Indicator
D102 PURE DIRECT Indicator
D103 USB Indicator
CB161
USB Connector
IC606
Current
Limiter
D+3.3V
/RST
TX/RX,
STCLK/DATA/REQ
USB+5
D+/D-
V101
FL-Display
IC304
Microprocessor:
M30302FAPFP
PJ300
COAXIAL
U300
OPTICAL
D+3.3V
Regulator
USB+5V
500mA
Q201
FL +30V
21mA
Q102
FL +5V
3mA
Q14-Q17
Mute Circuit
Q1
POWER MUTE
Zero Flag (Reserved)
L+/L- R+/R-
MCLK
BCK
WCK
SDATA
DAC Control (SPI)
AMUTE control
IC1
Audio D/A Converter:
DSD1791
IC2
Differential AMP. and L.P.F.
Q5
+5DA
+3.3DA
A-12V
80mA
+B1
+20V/600mA
+B1
+20V/600mA
+B2
+20V/120mA
+B2
+20V/120mA
FL AC+/- AC4.0V 150mA AUDIO OUT
L ch
PJ1
R ch
IC4
IC311
Q7
D215
D211-D214
-
Power Supply and Audio Out
OPEN/CLOSE
CLAMP UP/DOWN
F201
SW201
T201
Power Transformer
+20V/600mA
+20V/200mA
Loader Mechanism Ass'y
M
Spindle Feed
r $POUSPM'-%*41-":-&%
r %FUFDU3&.'SPOU1BOFM,FZ
r $POUSPM%"$
r %FUFDU48PG-PBEFSBOE$POUSPM
OPEN/CLOSE
IC604
USB Microprocessor:
MM1 (MN103SFB5K)
IC605
16Mbit SD-RAM
(Shock Proof)
r Analyze Folder/File
IC602
CD Controller:
./:"
IC601
Actuator Driver
AN41010A
IC306
M+8V
IC305
Loading Driver
Clamp Driver
r Disc Control (Servo)
r EFM Demodulation
r Error Correction
r MP3/WMA Decode
r Output Digital Audio (I2S/SPDIF)
OPERATION
r 4FFQBHF
SCHEMATIC DIAGRAM
DIGITAL
r 4FFQBHF
SCHEMATIC DIAGRAM
OPERATION
r 4FFQBHF
SCHEMATIC DIAGRAM
Front Panel
BLOCK DIAGRAM