EasyManua.ls Logo

Yamaha MX-A5000 - Trigger Functionality; Synchronized Power Control

Yamaha MX-A5000
28 pages
Print Icon
To Next Page IconTo Next Page
To Next Page IconTo Next Page
To Previous Page IconTo Previous Page
To Previous Page IconTo Previous Page
Loading...
Other functions En 9
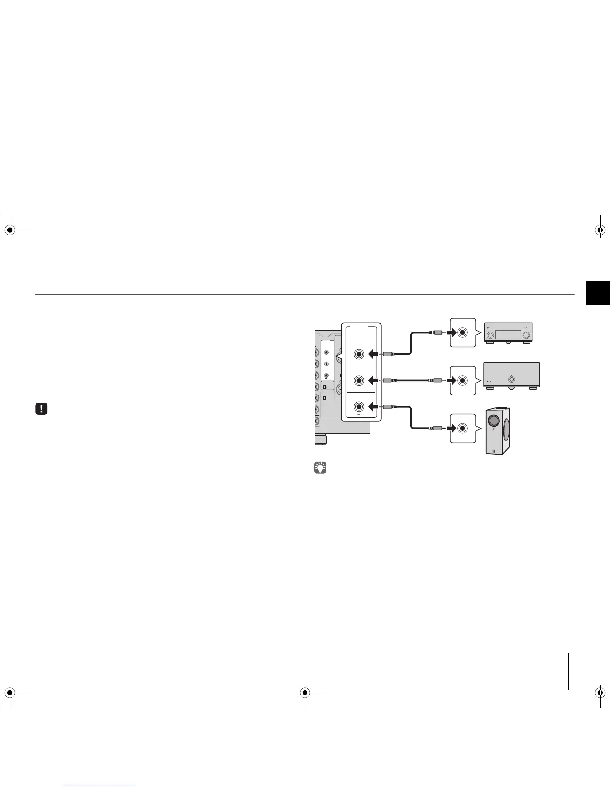
Turning on the unit in conjunction with operating other devices (trigger function)
The trigger function can control power of the unit in conjunction with operating other
devices or control power of other devices in conjunction with turning on/off the unit. If
you have a power amplifier or a Yamaha subwoofer that supports the trigger function,
you can use the trigger function by connecting your devices to the TRIGGER jacks with
the supplied system control cable.
Depending on the intended use, connect your device to one of the following TRIGGER
jacks.
IN jack:
For connecting a device that supports the trigger output function (such as a
pre-amplifier).
If you turn on/off your device, the unit will automatically turns on/off (standby).
This function is available only when z (power) of the unit is on (pressed down).
THROUGH OUT jack:
This jack outputs signals input from the IN jack.
If you connect a device that supports the trigger input function (such as another power
amplifier), your device will automatically turn on/off in conjunction with turning on/off the
device connected to the IN jack.
OUT jack:
For connecting a device that supports the trigger input function (such as a subwoofer).
If you turn on/off (standby) the unit, your device will automatically turns on/off.
To connect multiple devices to the TRIGGER jacks, you need to prepare commercially-available monaural
mini-plug cables.
R
TRIGGER
+12V
IN
THROUGH
OUT
BAL. UNBAL.
AUTO POWER
STANDBY
IMPEDANCE
SELECTOR
SELECTEUR
D’IMPEDANCE
OUT
OFF
ON
CH.5
12V 0.1A
R
CH.2
R
BAL. UNBAL.
CH.6
CH. SELECTOR
CH.5 CH.6
R
CH.3
CH. SELECTOR
CH.2 CH.3
TRIGGER
+12V
IN
THROUGH
OUT
OUT
12V 0.1A
The unit
(rear)
Another
power
amplifier
Trigger Out
(+12 V)
TRIGGER
(IN/THROUGH OUT/OUT) jacks
System connection
input
Pre-amplifier
(such as
CX-A5000)
Subwoofer
Trigger In
(+12 V)
MX-A5000_om_UCTKABGLVF.book Page 9 Thursday, April 4, 2013 5:28 PM

Other manuals for Yamaha MX-A5000

Related product manuals