EasyManua.ls Logo

Yamaha MX-A5000 - Connections Guide; Pre-amplifier and Speaker Hookup

Yamaha MX-A5000
28 pages
Print Icon
To Next Page IconTo Next Page
To Next Page IconTo Next Page
To Previous Page IconTo Previous Page
To Previous Page IconTo Previous Page
Loading...
6 En Connections
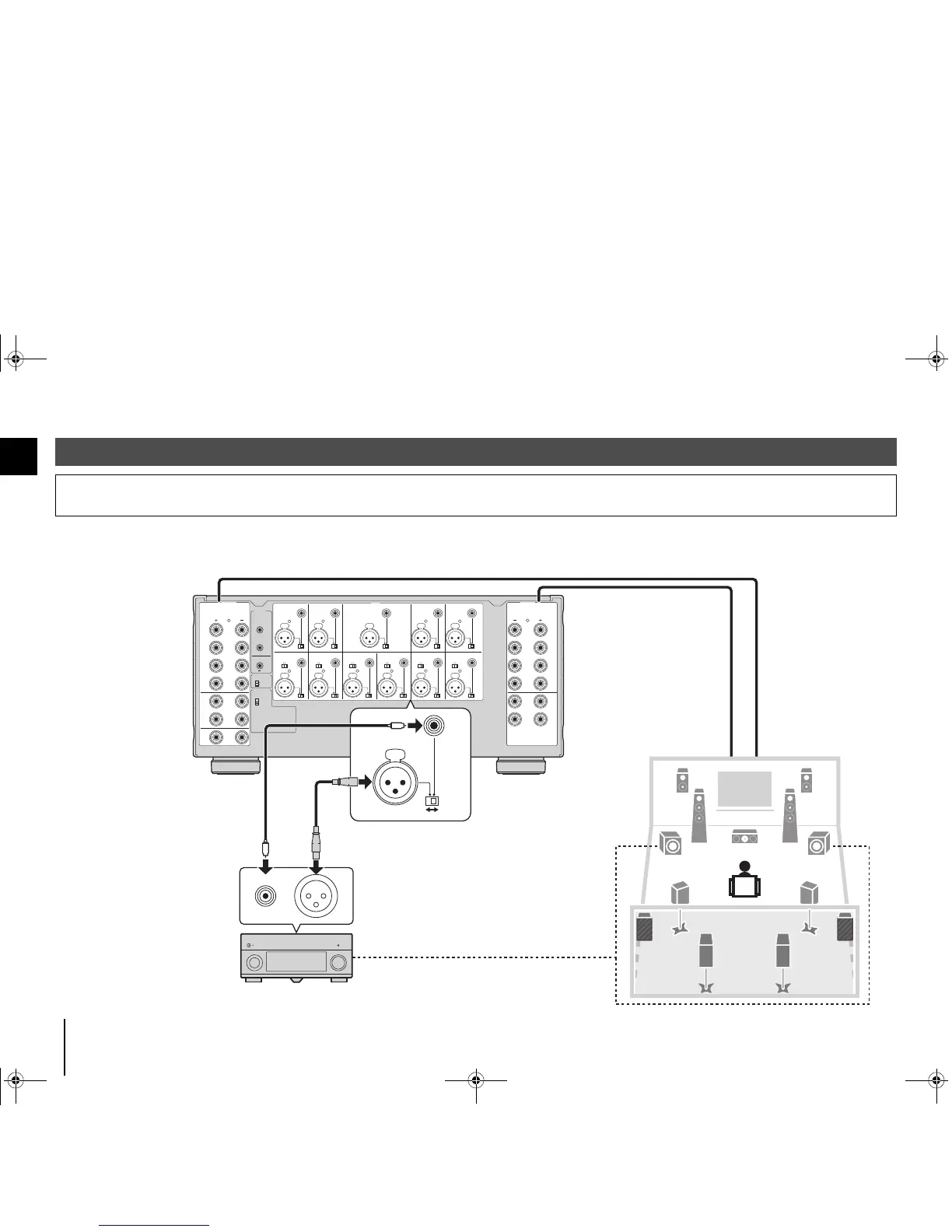
Connect a pre-amplifier and speakers to the unit.
To connect a pre-amplifier, use an XLR balanced cable (for balanced connection) or an RCA unbalanced cable (for unbalanced connection) for each channel depending on the
output jacks available on your pre-amplifier.
Connections
Caution
Remove the unit’s power cable from an AC wall outlet before making any connections or operating the switches and/or selectors.
AC IN
R
R
SPEAKERS
TRIGGER
INPUT
+12V
IN
THROUGH
OUT
BAL. UNBAL.
AUTO POWER
STANDBY
IMPEDANCE
SELECTOR
SELECTEUR
D’IMPEDANCE
OUT
OFF
ON
CH.6
CH.5
CH.5
CH.4
CH.3
CH.2
B
CH.2
A
CH.1
L
SPEAKERS
CH.6
CH.5
CH.4
CH.3
CH.2
B
CH.2
A
12V 0.1A
R
BAL. UNBAL.
CH.2
BAL. UNBAL.
CH.1
L
BAL. UNBAL.
CH.2
L
BAL. UNBAL.
CH.5
R
BAL. UNBAL.
CH.6
CH. SELECTOR
CH.5 CH.6
R
BAL. UNBAL.
CH.3
CH. SELECTOR
CH.2 CH.3
R
BAL. UNBAL.
CH.4
CH. SELECTOR
CH.1 CH.4
L
BAL. UNBAL.
CH.4
CH. SELECTOR
CH.1 CH.4
L
BAL. UNBAL.
CH.3
CH. SELECTOR
CH.2 CH.3
L
BAL. UNBAL.
CH.6
CH. SELECTOR
CH.5 CH.6
BAL. UN BAL.
XLR
XLR
The unit (rear)
SPEAKERS (R) terminals SPEAKERS (L) terminals
INPUT (XLR or RCA) jacks
* Set the BAL/UNBAL switch for each channel
to “BAL” (XLR) or “UNBAL” (RCA)
depending on the connection type.
Pre-amplifier
Preout (XLR or RCA)
jacks
Subwoofer connections
* For details, refer to the instruction manuals
for your pre-amplifier and subwoofers.
Speaker connections (p.7)
MX-A5000_om_UCTKABGLVF.book Page 6 Thursday, April 4, 2013 5:28 PM

Other manuals for Yamaha MX-A5000

Related product manuals