EasyManua.ls Logo

ABB ACS880+N5350 - 11.2 ACS880+N5350 3-Wire Operating Mode Example; 11.2.1 Manual Motor Disconnect Switch

ABB ACS880+N5350
247 pages
Print Icon
To Next Page IconTo Next Page
To Next Page IconTo Next Page
To Previous Page IconTo Previous Page
To Previous Page IconTo Previous Page
Loading...
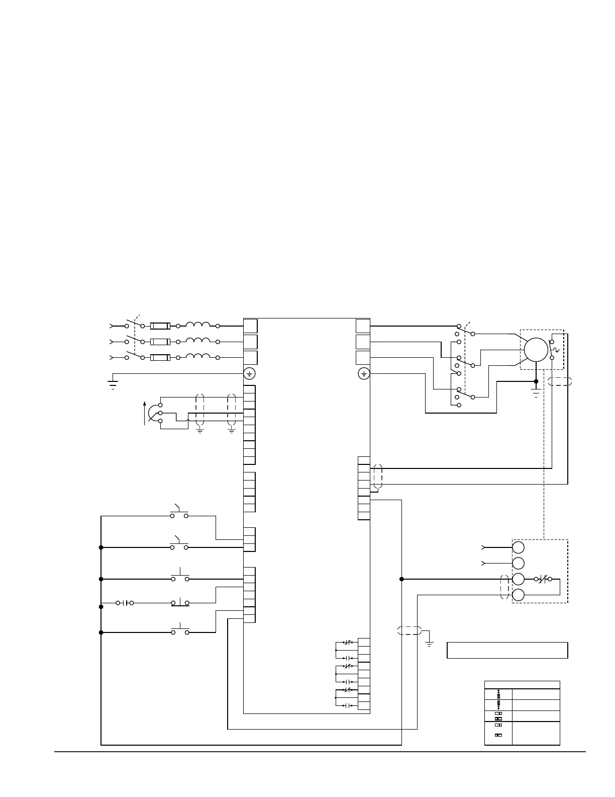
Example Connection Diagrams 11-33AXD50000011888
11.2 ACS880+N5350 3-Wire Operating Mode Example
The 3-Wire Operating Mode is provided for those customers that wish to control their cooling tower fan using what is
traditionally called “3-Wire Control”. This method of control utilizes a momentary normally open “Start” pushbutton to
run the fan and a momentary normally closed “Stop” pushbutton to stop the fan. On power loss to the drive, the “start”
pushbutton will restart the drive when power is restored.
11.2.1 Manual Motor Disconnect Switch
This diagram depicts an example of using the CTD 3-Wire Operating Mode along with a manual disconnect switch between
the drive and the motor. The disconnect switch used in this diagram is a 3 position switch. The intent here is to provide one
position that is used when the fan is actually being run by the ACS880+N5350. There is a neutral position where the motor
leads are open circuit, and also a position which shorts the motor leads together. The position that shorts the leads together
is used to prohibit hazardous voltages from being present on the motor leads when it is disconnected from the drive should
the fan rotate. This could occur since the motor includes permanent magnets in its rotor thus giving it the characteristics
of being a generator when not connected to a drive. Another benet of this position is that it will cause the motor to resist
windmilling. Note that it is required to provide an auxiliary contact on the disconnect switch that is open any time the motor
is not connected to the drive. This contact needs to be of the “Late Make / Early Break” style such that the contacts on the
auxiliary open before the power contacts open. Additionally, when the disconnect switch is closed, the power contacts of
the disconnect switch must close prior to the closure of the auxiliary contact.
Figure 11-2 ACS880+N5350 3-Wire Manual Motor Disconnect Switch
Start
Stop
ACS880+N5350+P934
Reset
Input
P
ower
Cooling Tower Motor
RO 1 NO
RO 1 NC
M
+10V DC Analog Ref. Power
Motor Thermostat Input
Input Disconnect
SW1
Output Disconnect
SW2
SW2 (Aux)
Late Make / Early Break
(closed when SW2 is in
the ACS880 position only)
Input Power
N.C. Dry
Contact Out
Customer Supplied
Vibration Switch
XAI
Customer Supplied
Vibration Sensor
Power Source
Fuses
Line
Reactor
J1
Example Jumper Settings
J2
J3
J6
Note: Power wiring to be in separate conduits from signal
wiring such as thermostat and vibration switch.
T1/U
T2/V
T3/W
L1
L2
L3
1
- VREF
AI1+ Speed Reference
Analog Common
AI1-
2
3
4
5
6
7
AI2+
AI2-
Fan
Speed
Setting
J1
J2
AI1 Current/Voltage Jumper
AI2 Current Voltage Jumper
1
2
3
4
XAO
AO1
AGND
AO2
AGND
2
3
1
2
3
1
2
3
1
XR01, XR02, XR03
COM
RO 2 NO
RO 2 NC
COM
RO 3 NO
RO 3 NC
COM
1
2
3
4
5
J6
DICOM
DIIL
+24 VD
+24 VD
DIOGND
Ground Select
1
2
3
4
XDI
DI1 Start
DI2 Stop
DI3 ACC/DEC Time Set 1 (0) / Set 2 (1)
DI4 Constant Speed 2 (1 = On)
5
6
DI5 Fault Reset
DI6 Vibration Switch (External Trip)
1
2
XDIO
DIO1 Trickle Current Enable
DIO2 De-Ice Enable
Trickle Current
De-Ice
XD24
AI1 Voltage
AI1 Current
Bus is terminated
Bus not terminated
DICOM and DIOGND
connected (default)
DICOM and DIOGND
separated

Table of Contents

Related product manuals