EasyManua.ls Logo

Acer P221W - FCC Declaration of Conformity

Acer P221W
37 pages
To Next Page IconTo Next Page
To Next Page IconTo Next Page
To Previous Page IconTo Previous Page
To Previous Page IconTo Previous Page
Loading...
Acer Service Manual
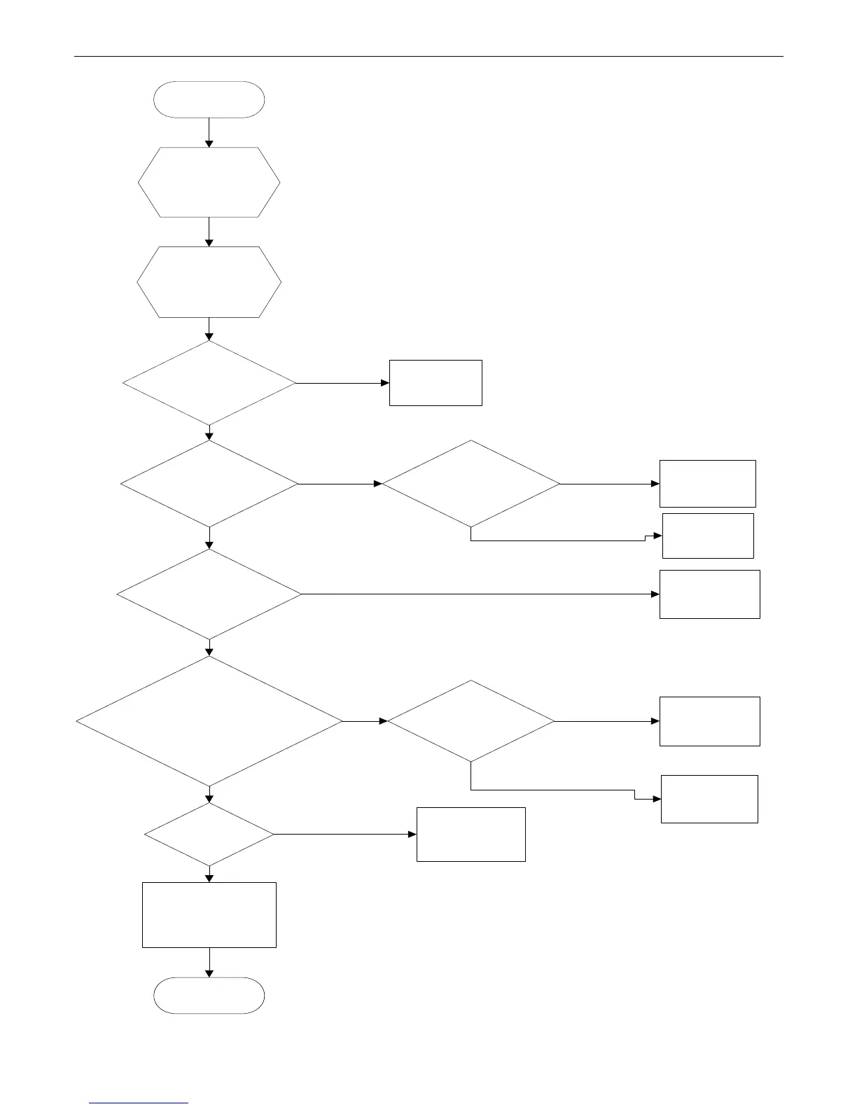
3. No raster
No raster
END
LED Green?
Backlight can
not be turned on
Is O k IC501?
Is R526 O k?
Is ok T501, T502?
Is there pulse waveform on pin1,
pin3, pin15 and pin16 of IC501 at the
mom ent of restart?
Check CN501, CN502,
CN503 and CN504?
Is there high-level
voltage on pin8 of
IC501
Is there 14Vdc
voltage on pin13 of
IC501?
U501, U502 fail
Check I/F board
Check power
supply
R526 open
Connecting the
output connector
again
T501, T502 fail
Check protected
circuit Q 501, Q502,
Q503, Q 504
IC 501 fail
YES
YES
YES
YES
YES
YES
YES
YES
NO
NO
NO
NO
NO
NO
NO
YES
YES
22

Other manuals for Acer P221W

Related product manuals