EasyManua.ls Logo

AEC ST3200 - Operating Modes

AEC ST3200
32 pages
Print Icon
To Next Page IconTo Next Page
To Next Page IconTo Next Page
To Previous Page IconTo Previous Page
To Previous Page IconTo Previous Page
Loading...
User Manual 1-3kVA Rev. 9
- Page 19 of Total 30 -
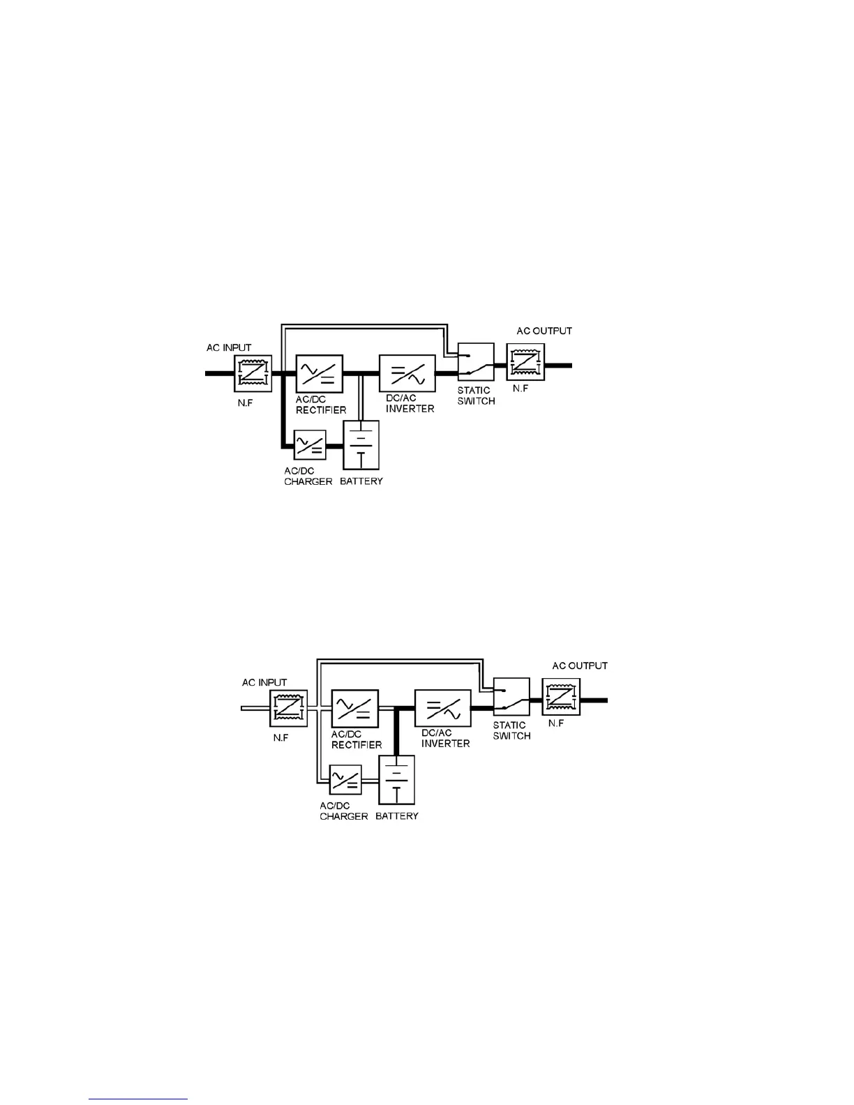
3. Operation
3.3 Operating Modes
Normal Mode
There are two main circuits when AC utility is normal: the AC circuit and the battery charging
circuit. The AC output power comes from AC utility input and passes through AC/DC rectifier,
DC/AC inverter and static switch to support power to load. The battery charging voltage comes
from AC utility input and is converted by AC/DC charger to support battery-charging power.
Battery Mode
The AC output comes from battery, passing through DC/AC inverter and static switch within
the battery backup time.

Related product manuals