EasyManua.ls Logo

Alliance Laundry Systems DCB50EG - No Spark to Pilot Burner

Alliance Laundry Systems DCB50EG
101 pages
Print Icon
To Next Page IconTo Next Page
To Next Page IconTo Next Page
To Previous Page IconTo Previous Page
To Previous Page IconTo Previous Page
Loading...
24 M411429
Section 3 Troubleshooting
To reduce the risk of electric shock, fire, explosion, serious injury or death:
Disconnect electric power to the tumbler before servicing.
Close gas shut-off valve to gas tumbler before servicing.
Close steam valve to steam tumbler before servicing.
Never start the tumbler with any guards/panels removed.
Whenever ground wires are removed during servicing, these ground wires must be
reconnected to ensure that the tumbler is properly grounded.
W002
WARNING
© Copyright, Alliance Laundry Systems LLC DO NOT COPY or TRANSMIT
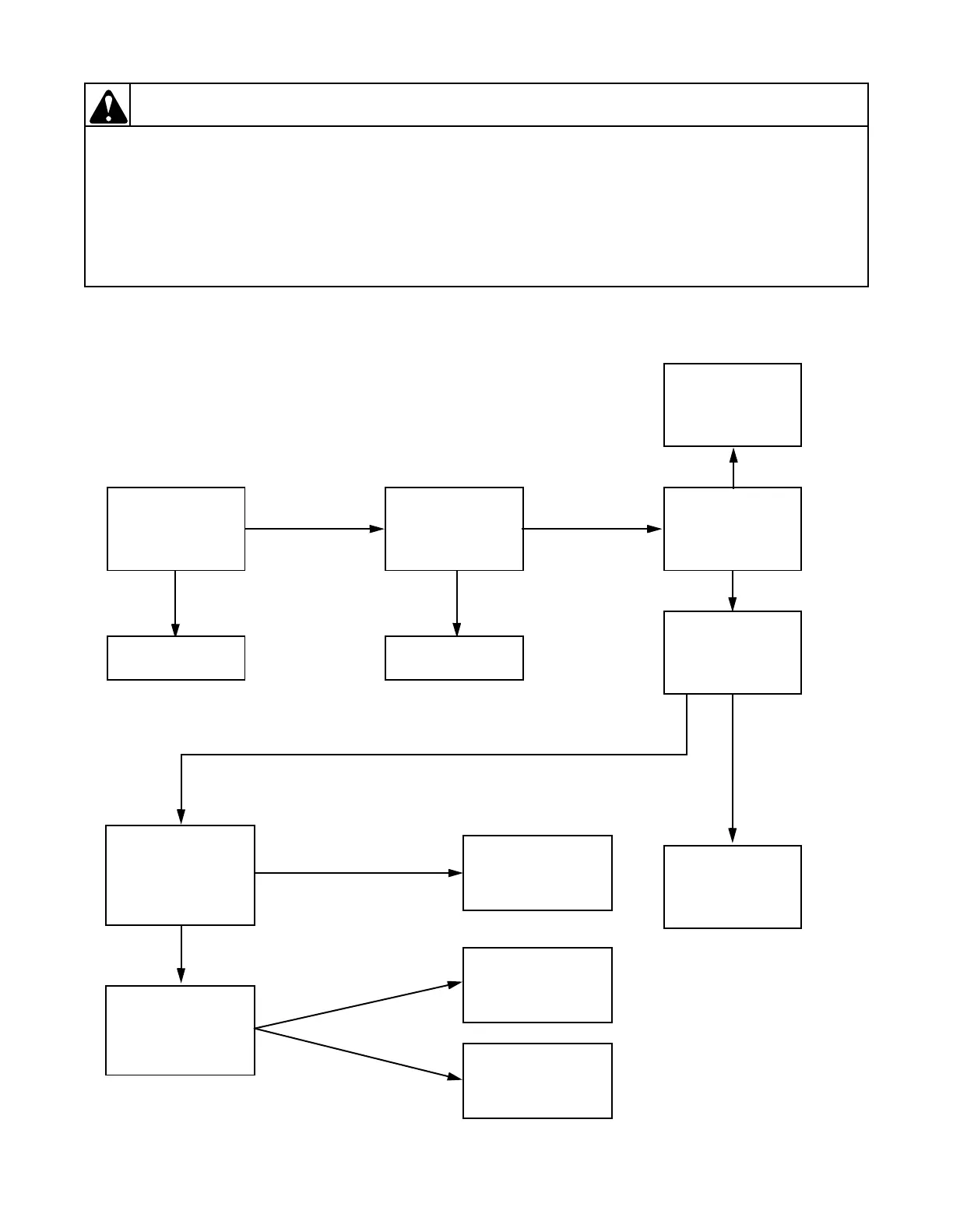
24. NO SPARK TO PILOT BURNER
(Electronic Pilot Ignition Models Only)
24 VOLTS BETWEEN
TERMINAL 2 AND
GROUND ON
ELECTRONIC
PACKAGE
YES
NO
HIGH TENSION
CABLE SECURELY
ATTACHED TO
IGNITOR POST
ARCING TO LEFT
BURNER
YES
SHIFT LEFT
BURNER FURTHER
TO LEFT
CRACKS IN
CERAMIC INSULATOR
ENCASING IGNITOR
PROBE
REPLACE
PILOT AND
ELECTRODE
ASSEMBLY
CHECK TUMBLER
HEAT CIRCUIT
CORRECT
NO
NO
YES
YES
CERAMIC INSULATOR
SECURELY BONDED
TO PILOT BURNER
ASSEMBLY
(Cannot Swivel)
REPLACE PILOT
AND ELECTRODE
ASSEMBLY
REPLACE
ELECTRONIC
PACKAGE
REPLACE PILOT
AND ELECTRODE
ASSEMBLY
7/64 INCH GAP
BETWEEN
ELECTRODE AND
LEFT DIVERTER OF
PILOT BURNER
YES
Y
E
S
N
O
NO
NO
NO

Table of Contents