EasyManua.ls Logo

Alpha-InnoTec LW 71A - Terminal Diagrams; Lw 71 A - Lw 81 A • Lw 150 H-A - Lw 320 H-A

Alpha-InnoTec LW 71A
80 pages
Print Icon
To Next Page IconTo Next Page
To Next Page IconTo Next Page
To Previous Page IconTo Previous Page
To Previous Page IconTo Previous Page
Loading...
49
-F10
-F13 -F14
A1
A2
-K14
-F11
A1
A2
ZIP circulation pump
ZUP
-X9
M
X9
-X8
X8
A5
F11
Distribution box in heat pump; power supply output additional heating
ZW2
5
ZW2/SST
5
54
N
F10
M
-X5
3-pol. Cut out compressor; Attention: Right-hand ro t. eld is mandatory!
Plug on switch box heat pump (gauge line)X52
Cut out controller unit
PE
3~N/PE/400V/50Hz
10
Heat pump
L1
TB1
TA
HUP
A1
6
12
PE
11
BUP
-X1
1
UK831152
HUP
A2
ZW2/SST
-X12
5
MZ1
ZW2
4
RFV
PE
Sub-distribution unit internal installation
M
Auxiliary circulation pump
MIS
Terminal strip in switch box wall regulator; N/PE d istribution for external 230V devices
Distribution box in heat pump; power supply output compressor
7
Ventilator; internally wired
L
7
Control signal of additional heat generator 2
-X0
2
N
A3
VBO
ZUP
-X3
Air water outside
TBW
-X2
MA1
X7
X1/X5 Plugs on controller board (see sticker)
N
HUP
A4
EVU
A1
Terminals in switch box wall regulator
2
3
GND
9
3~PE/400V/50Hz
FP1
BUP
N
Terminals
ZW1
Hot water circulating pump/switching valve
GND
MOT
3
Name
Plug on swi
tch box heat pump (control line)
Control signal of additional heat generator 1; inte rnally wired
Terminal strips on controller board (see sticker)
A2
X0-X4
3
External return sensor
TRL
PE
Pump for mixing circuit 1
11
TBW
8
External sensor
A3
ZUP
BUP
ZW2
A4
3~N/PE/400V/50Hz
1
Inf
or
m
ati
on
on
fus
e
s
c
an
be
foun
d i
n
the
tec
h
ni
c
al
d
ata
ZIP
M
-X52
ZIP
Contactor electric heating element hot water or buf fer tank
Hot water or buer storage tank
-X7
Cut out auxiliary heating 2
K14
PE
Cut out auxiliary heating 1
F14
RFV
X12
A5
VBO
F13
No function
TB1
L1
ZW1
-X4
RFV
Energy supplier contact; closed on release; bridge if no blocking interval
FP1
N
MOT
2
TB1
1~N/PE/230V/50Hz
EVU
GND
Overload protection; internally wired
TRL
Function
B10 A
9
MA1/MIS
TA
GND
Controller board; Attention: I-max = 6A/230VAC
PEX
TA
Legend:
ASD
TBW
8
Charge/discharge/cooling mixer 1 closed
GND
L1
Charge/discharge/cooling mixer 1 open
GND
104
12
PEX
6
Sensor mixing circuit 1
Hot water gauge/thermostat
EVU
Heating circuit circulating pump
MZ1/MIS
Accessories: Remote control
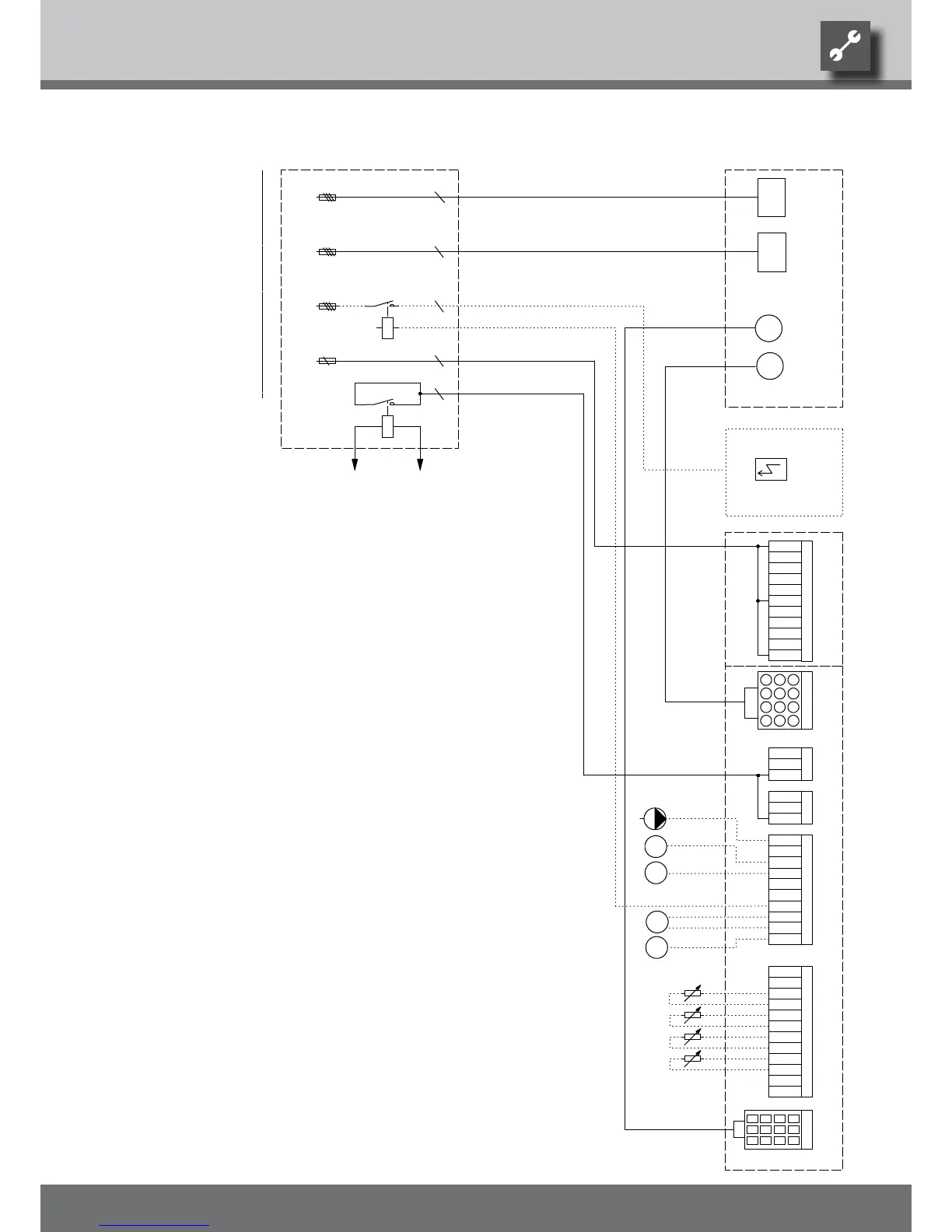
Terminal diagram LWA 70-320 LUX2
831152
Achim Peger 17.11.2008
-
1 2 3 4 5 6 7 8 9 10 11 12 13 14 15 16
1 2 3 4 5 6 7 8 9 10 11 12 13 14 15 16
1/1
1
20.03.2009
10X426 - 10X427; 10X446 - 10X448
Achim Peger
10X410 - 10X412; 10X417 - 10X420; 10X422;
Blatt-Nr.
Zustand
Änderung
Bearb.
Datum
Name
Bl von Anz
Datum
We reserve the right to modify technical specifications without prior notice.
UK830532/200610 © Alpha-InnoTec GmbH
Terminal diagram LW 71A – LW 81A • LW 150H-A – LW 320H-A

Related product manuals