EasyManua.ls Logo

Alpha-InnoTec LW 71A - Lw 71 A • Lw 81 A

Alpha-InnoTec LW 71A
80 pages
Print Icon
To Next Page IconTo Next Page
To Next Page IconTo Next Page
To Previous Page IconTo Previous Page
To Previous Page IconTo Previous Page
Loading...
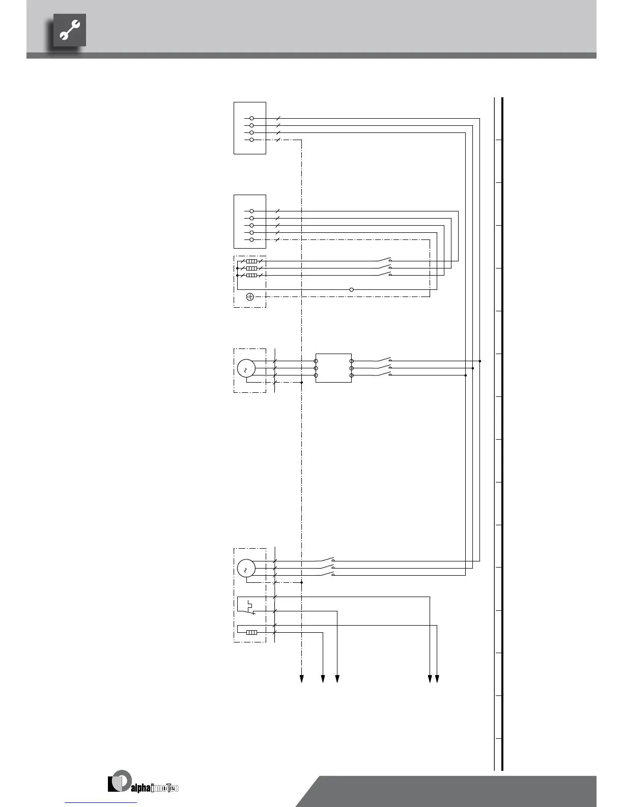
52
L1
-X8
L2 L3 PE
1L1
-X9
1L2
1L3
1N-
1PE
1
2
-Q5
/2.7
-E22
ZW1
3
4
5
6
1N
-X10
1
2
-Q1
/2.5
3
4
R S T
U V W
-Q11
M
3
T1
T2
T3
PE
-M1
VD1
5
6
1
2
-Q3
/2.6
3
4
M
3
U1
V1
W1
PE
-G3
VENT1
5
6
TK
TK
-E23
N Reg
/2.2
L Reg
/2.2
MOT
/2.2
E23
/2.2
PE
/2.2
6
Nozzle heating fan
2
E23
gn/ge
PE
VENT1
Distribution box power supply additional heating
Legend:
Fan
3~N/PE/400V/50Hz
Q11
1
X8
1 3
5
Contactor for compressor 1
Terminal in switch box heat pump
X10
gn/ge
G3
Starting current limit
1
-G3
Function
X9
4
VD1
5
VD1
3~PE/400V/50Hz
Q1
1
Power supply compressor; right-hand rot. field is mandatory!
UK817332
F3
Distribution box power supply output compressor
Q3
6
-F3
ZW1
2
E22
2
2
3~PE/400V/50Hz
7
1
Contactor fan
43
Motor protection fan
-M1
3
Contactor for auxiliary heating
3
Power supply aux. heating
3 4
M1
Auxiliary heating
Q5
Compressor 1
ZW1
VBO
Operating materials
PE2
3~N/PE/400V/50Hz
LW71-81 A
817332
Achim Pfleger 17.05.1999
- PEP 030/2009
1 2 3 4 5 6 7 8 9 10 11 12 13 14 15 16
1 2 3 4 5 6 7 8 9 10 11 12 13 14 15 16
1/2
1
14.05.2010
Escher F.
10X540 - 10X541;
Blatt-Nr.
Zustand
Änderung
Bearb.
Datum
Name
Bl von Anz
Datum
We reserve the right to modify technical specifications without prior notice.
UK830532/200610 © Alpha-InnoTec GmbH
LW 71A • LW 81A Circuit diagram 1/2

Related product manuals